日本がどうやって今の形になったのか知ってる?旧石器時代から鎌倉時代まで、狩りをしていた人たちが稲作を覚えて、天皇中心の国ができて、最後は武士が政治を動かすようになったんだ。この流れを掴めば、日本史の基礎は完璧だよ。
Registruj se, abys viděl obsahJe to zdarma!
Přístup ke všem dokumentům
Zlepši své známky
Připoj se k milionům studentů
Knowunity AI
Předměty
Triangle Congruence and Similarity Theorems
Triangle Properties and Classification
Linear Equations and Graphs
Geometric Angle Relationships
Trigonometric Functions and Identities
Equation Solving Techniques
Circle Geometry Fundamentals
Division Operations and Methods
Basic Differentiation Rules
Exponent and Logarithm Properties
Zobrazit všechna témata
Human Organ Systems
Reproductive Cell Cycles
Biological Sciences Subdisciplines
Cellular Energy Metabolism
Autotrophic Energy Processes
Inheritance Patterns and Principles
Biomolecular Structure and Organization
Cell Cycle and Division Mechanics
Cellular Organization and Development
Biological Structural Organization
Zobrazit všechna témata
Chemical Sciences and Applications
Atomic Structure and Composition
Molecular Electron Structure Representation
Atomic Electron Behavior
Matter Properties and Water
Mole Concept and Calculations
Gas Laws and Behavior
Periodic Table Organization
Chemical Thermodynamics Fundamentals
Chemical Bond Types and Properties
Zobrazit všechna témata
European Renaissance and Enlightenment
European Cultural Movements 800-1920
American Revolution Era 1763-1797
American Civil War 1861-1865
Global Imperial Systems
Mongol and Chinese Dynasties
U.S. Presidents and World Leaders
Historical Sources and Documentation
World Wars Era and Impact
World Religious Systems
Zobrazit všechna témata
Classic and Contemporary Novels
Literary Character Analysis
Rhetorical Theory and Practice
Classic Literary Narratives
Reading Analysis and Interpretation
Narrative Structure and Techniques
English Language Components
Influential English-Language Authors
Basic Sentence Structure
Narrative Voice and Perspective
Zobrazit všechna témata
30
•
Aktualizováno Mar 22, 2026
•
日本がどうやって今の形になったのか知ってる?旧石器時代から鎌倉時代まで、狩りをしていた人たちが稲作を覚えて、天皇中心の国ができて、最後は武士が政治を動かすようになったんだ。この流れを掴めば、日本史の基礎は完璧だよ。







昔の人たちの生活って、思ってるよりずっと工夫に満ちてるんだ。旧石器時代の人たちは石を削って鋭い道具を作り、マンモスを狩って生きていた。移動しながらの生活だったから、今みたいに家に住むなんて考えられなかったよね。
縄文時代になると生活が一変する。縄文土器で食べ物を煮たり、竪穴住居を作って定住するようになった。貝塚からは当時の人たちが何を食べていたかがわかるから、考古学者にとって宝の山なんだ。
弥生時代は日本史上最大の革命が起きた時代だよ。大陸から稲作が伝わって、食料をためられるようになったんだ。でもそれと同時に、お金持ちと貧しい人の差が生まれて争いも増えた。古墳時代の巨大な前方後円墳は、そんな有力者たちの力の象徴だったんだね。
覚えやすいコツ: 時代が進むにつれて「移動→定住→農業→権力者の登場」という流れを意識しよう!

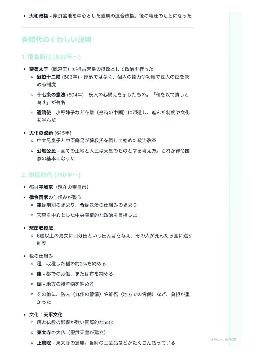
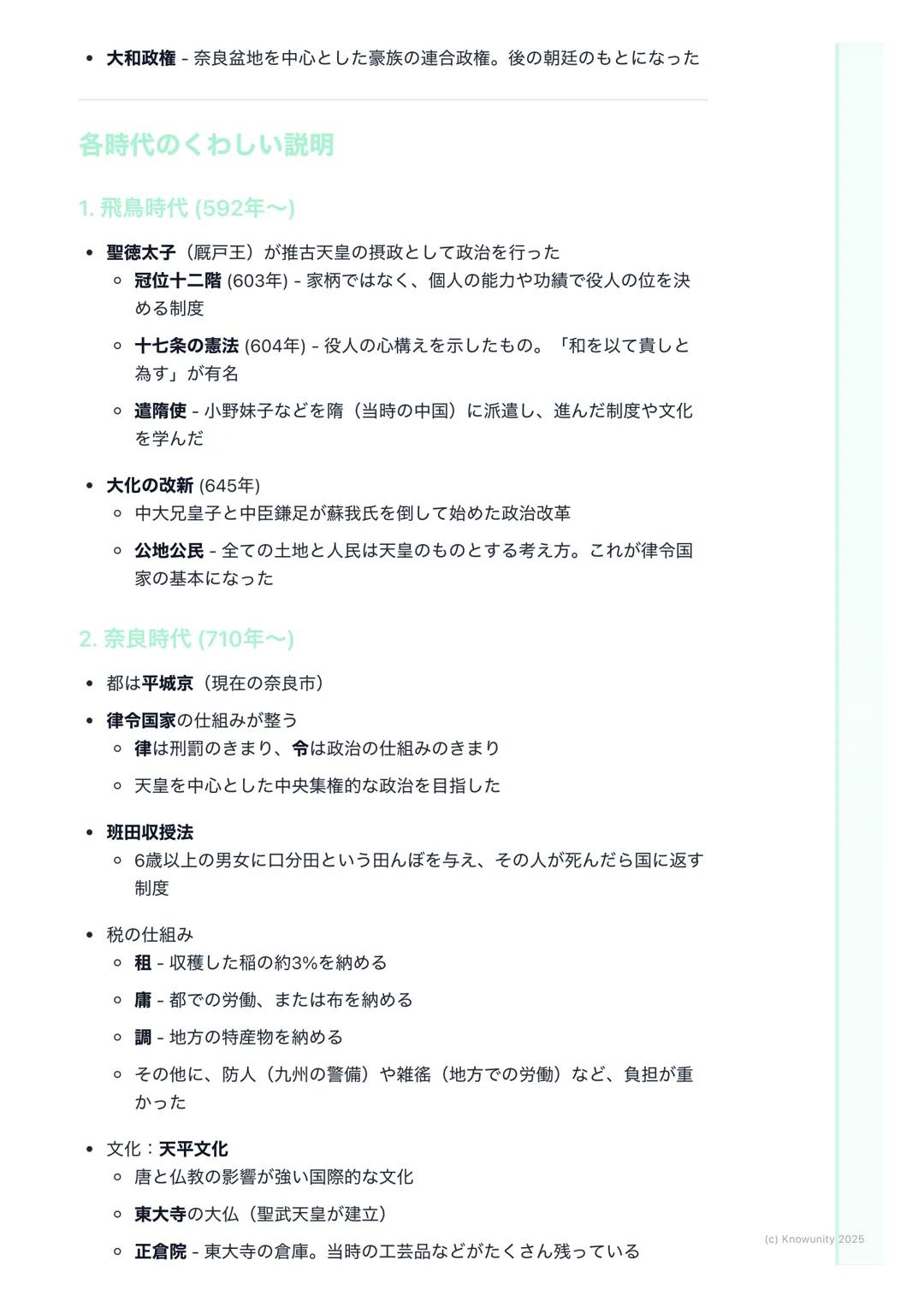
聖徳太子って名前は聞いたことあるよね?この人が日本を中国のような立派な国にしようと頑張った人なんだ。冠位十二階で能力主義を導入し、十七条の憲法で「みんな仲良くしよう」という基本ルールを作った。遣隋使を送って中国の進んだ技術も学んだよ。
大化の改新では中大兄皇子と中臣鎌足が古い勢力を倒して、公地公民という「すべては天皇のもの」という新しいルールを作った。これが後の律令国家の土台になったんだ。
奈良時代の平城京では、ついに法律で国を治める仕組みが完成した。班田収授法で田んぼを配り、租・庸・調という税制度も整えた。でも人々の負担はかなり重かったから、後で問題になるんだよね。天平文化の代表、東大寺の大仏は今でも奈良で見ることができるよ。
テストに出やすいポイント: 聖徳太子の三つの政策(冠位十二階・十七条憲法・遣隋使)は必ず覚えよう!

平安時代は日本が中国から独立して、自分らしさを見つけた時代だ。桓武天皇が都を平安京(今の京都)に移してから、約400年も続いた長い時代なんだよ。
政治では藤原氏が摂関政治で実権を握った。特に藤原道長の「この世をば我が世とぞ思ふ」という歌は超有名だよね。その後は院政という、天皇がいったん引退してから政治を行う独特なシステムも生まれた。
この時代の一番すごいところは国風文化が花開いたこと。遣唐使を廃止して中国べったりをやめたら、ひらがな・カタカナが生まれて、紫式部の『源氏物語』や清少納言の『枕草子』という世界に誇れる作品ができた。でも荘園が増えて国の直接支配が弱くなり、それを守るために武士が登場したのも忘れちゃいけない。
文化のポイント: 国風文化は「日本オリジナル」がキーワード。かな文字で書かれた文学作品が特に重要だよ!

源頼朝が平氏を倒して鎌倉幕府を開いたとき、日本の政治は完全に変わった。封建制度という、土地を介した契約関係が政治の基本になったんだ。将軍が御家人に土地を保障する御恩、御家人が将軍のために戦う奉公。この「御恩と奉公」はテストの超重要ポイントだよ。
頼朝の死後は北条氏が執権として実権を握った。元寇では執権・北条時宗のもとで元軍を撃退したけど、十分な恩賞がもらえなかった御家人たちの不満が幕府衰退の原因になった。
奈良時代と鎌倉時代を比べてみよう。奈良時代は天皇が律令で全国民を直接支配しようとしたけど、鎌倉時代は将軍と御家人の契約関係で成り立ってる。土地制度も公地公民から荘園中心へと真逆に変わった。この違いが理解できれば、日本史の大きな流れが見えてくるよ。
暗記のコツ: 「御恩と奉公」は鎌倉時代の象徴。土地をもらう代わりに戦うという、シンプルだけど強力なシステムだったんだ!

歴史のテストで高得点を取るコツを教えるね。まず、人物とその業績をセットで覚えること。聖徳太子なら冠位十二階と十七条憲法、源頼朝なら鎌倉幕府と封建制度って具合にね。
文化も名前と特徴をペアで覚えよう。天平文化は仏教・唐の影響で東大寺大仏、国風文化は日本独自でかな文字と源氏物語。この違いがわかれば文化問題は大丈夫だ。
一番大切なのは「なぜそうなったのか」を考えること。武士が登場したのは荘園を守るため、鎌倉幕府が衰えたのは元寇の恩賞問題のせい。理由がわかれば、単なる暗記じゃなくて本当の理解になるんだ。
全体の流れをもう一度確認しよう。狩猟→定住→稲作→律令国家→摂関政治→武士政権という大きな変化の中で、人々の暮らしも政治の仕組みも大きく変わった。この変化を追いかけることで、日本がどうやって今の形になったのかがよくわかるよね。
最終チェック: 漢字の間違いに注意!「摂政・関白・執権」など、似たような漢字が多いから練習しておこう。

Náš AI společník je speciálně vytvořen pro potřeby studentů. Na základě milionů obsahových materiálů, které máme na platformě, můžeme studentům poskytovat opravdu smysluplné a relevantní odpovědi. Ale nejde jen o odpovědi, společník je ještě více o provázení studentů jejich každodenními výzvami v učení, s personalizovanými studijními plány, kvízy nebo obsahovými materiály v chatu a 100% personalizací na základě dovedností a vývoje studentů.
Aplikaci si můžete stáhnout z obchodu Google Play a Apple App Store.
Ano, máte bezplatný přístup k obsahu v aplikaci a k našemu společníkovi s umělou inteligencí. Chcete-li odemknout určité funkce aplikace, můžete si zakoupit aplikaci Knowunity Pro.
App Store
Google Play
Aplikace je velmi jednoduchá na používání a dobře navržená. Zatím jsem našel vše, co jsem hledal, a mohl jsem se z prezentací hodně naučit! Určitě použiju aplikaci na školní úkol! A samozřejmě taky hodně pomáhá jako inspirace.
Stefan S
uživatel iOS
Tahle aplikace je fakt skvělá. Je tam tolik studijních poznámek a pomůcek [...]. Můj problémový předmět je například francouzština a aplikace nabízí tolik možností pomoci. Díky této aplikaci jsem si zlepšil francouzštinu. Doporučil bych ji každému.
Samantha Klich
uživatelka Androidu
Páni, jsem opravdu ohromen. Zkusil jsem aplikaci jen proto, že jsem ji mnohokrát viděl v reklamách, a byl jsem naprosto ohromen. Tato aplikace je TA POMOC, kterou chceš do školy, a především nabízí spoustu věcí, jako jsou cvičení a přehledy faktů, které mi osobně VELMI pomohly.
Anna
uživatelka iOS
Dříve jsem měl problémy s dokončováním úkolů včas, dokud jsem neobjevil Knowunity, který nejen usnadňuje nahrávání mého vlastního obsahu, ale také poskytuje skvělé shrnutí, díky kterým je moje práce rychlejší a efektivnější.
Thomas R
uživatel iOS
Vždy bylo výzvou najít všechny důležité informace pro mé úkoly – od té doby, co používám Knowunity, můžu jednoduše nahrát svůj obsah a těžit ze shrnutí ostatních, což mi hodně pomáhá s organizací.
Lisa M
uživatelka Androidu
Často jsem měl pocit, že nemám dostatečný přehled při učení, ale od té doby, co používám Knowunity, to už neplatí – nahraju svůj obsah a vždy najdu užitečná shrnutí na platformě, což mi učení značně usnadňuje.
David K
uživatel iOS
Ta aplikace je prostě skvělá! Stačí zadat téma do vyhledávání a dostanu odpověď opravdu rychle. Nemusím koukat na 10 YouTube videí, abych něčemu porozuměl, takže šetřím čas. Vřele doporučuji!
Sudenaz Ocak
uživatel Androidu
Ve škole mi matematika vůbec nešla, ale díky této aplikaci se mi teď daří lépe. Jsem moc vděčný, že jste tuhle aplikaci vytvořili.
Greenlight Bonnie
uživatel Androidu
Dřív bylo opravdu těžké shromáždit všechny informace na moje prezentace. Ale od té doby, co používám Knowunity, prostě nahraju svoje poznámky a najdu skvělé souhrny od ostatních – díky tomu je moje studium mnohem efektivnější!
Julia S
uživatelka Androidu
Byl jsem neustále ve stresu kvůli všem studijním materiálům, ale od té doby, co používám Knowunity, nahrávám svoje věci a koukám na super souhrny od ostatních – opravdu mi to pomáhá všechno lépe zvládat a je to mnohem méně stresující.
Marco B
uživatel iOS
TY KVÍZY A KARTIČKY SOU TAK UŽITEČNÝ A MILUJU Knowunity AI. JE TO TAKY DOSLOVA JAKO CHATGPT ALE CHYTŘEJŠÍ!! POMOHLO MI TO I S PROBLÉMY S ŘASENKOU!! A TAKY S MÝMA SKUTEČNÝMA PŘEDMĚTAMA! JASNÝ 😍😁😲🤑💗✨🎀😮
Sarah L
uživatelka Androidu
Dřív jsem trávil hodiny googlováním školních materiálů, ale teď prostě nahraju svoje věci na Knowunity a prohlížím si užitečné souhrny od ostatních – při přípravě na zkoušky se cítím mnohem jistější.
Paul T
uživatel iOS
Aplikace je velmi jednoduchá na používání a dobře navržená. Zatím jsem našel vše, co jsem hledal, a mohl jsem se z prezentací hodně naučit! Určitě použiju aplikaci na školní úkol! A samozřejmě taky hodně pomáhá jako inspirace.
Stefan S
uživatel iOS
Tahle aplikace je fakt skvělá. Je tam tolik studijních poznámek a pomůcek [...]. Můj problémový předmět je například francouzština a aplikace nabízí tolik možností pomoci. Díky této aplikaci jsem si zlepšil francouzštinu. Doporučil bych ji každému.
Samantha Klich
uživatelka Androidu
Páni, jsem opravdu ohromen. Zkusil jsem aplikaci jen proto, že jsem ji mnohokrát viděl v reklamách, a byl jsem naprosto ohromen. Tato aplikace je TA POMOC, kterou chceš do školy, a především nabízí spoustu věcí, jako jsou cvičení a přehledy faktů, které mi osobně VELMI pomohly.
Anna
uživatelka iOS
Dříve jsem měl problémy s dokončováním úkolů včas, dokud jsem neobjevil Knowunity, který nejen usnadňuje nahrávání mého vlastního obsahu, ale také poskytuje skvělé shrnutí, díky kterým je moje práce rychlejší a efektivnější.
Thomas R
uživatel iOS
Vždy bylo výzvou najít všechny důležité informace pro mé úkoly – od té doby, co používám Knowunity, můžu jednoduše nahrát svůj obsah a těžit ze shrnutí ostatních, což mi hodně pomáhá s organizací.
Lisa M
uživatelka Androidu
Často jsem měl pocit, že nemám dostatečný přehled při učení, ale od té doby, co používám Knowunity, to už neplatí – nahraju svůj obsah a vždy najdu užitečná shrnutí na platformě, což mi učení značně usnadňuje.
David K
uživatel iOS
Ta aplikace je prostě skvělá! Stačí zadat téma do vyhledávání a dostanu odpověď opravdu rychle. Nemusím koukat na 10 YouTube videí, abych něčemu porozuměl, takže šetřím čas. Vřele doporučuji!
Sudenaz Ocak
uživatel Androidu
Ve škole mi matematika vůbec nešla, ale díky této aplikaci se mi teď daří lépe. Jsem moc vděčný, že jste tuhle aplikaci vytvořili.
Greenlight Bonnie
uživatel Androidu
Dřív bylo opravdu těžké shromáždit všechny informace na moje prezentace. Ale od té doby, co používám Knowunity, prostě nahraju svoje poznámky a najdu skvělé souhrny od ostatních – díky tomu je moje studium mnohem efektivnější!
Julia S
uživatelka Androidu
Byl jsem neustále ve stresu kvůli všem studijním materiálům, ale od té doby, co používám Knowunity, nahrávám svoje věci a koukám na super souhrny od ostatních – opravdu mi to pomáhá všechno lépe zvládat a je to mnohem méně stresující.
Marco B
uživatel iOS
TY KVÍZY A KARTIČKY SOU TAK UŽITEČNÝ A MILUJU Knowunity AI. JE TO TAKY DOSLOVA JAKO CHATGPT ALE CHYTŘEJŠÍ!! POMOHLO MI TO I S PROBLÉMY S ŘASENKOU!! A TAKY S MÝMA SKUTEČNÝMA PŘEDMĚTAMA! JASNÝ 😍😁😲🤑💗✨🎀😮
Sarah L
uživatelka Androidu
Dřív jsem trávil hodiny googlováním školních materiálů, ale teď prostě nahraju svoje věci na Knowunity a prohlížím si užitečné souhrny od ostatních – při přípravě na zkoušky se cítím mnohem jistější.
Paul T
uživatel iOS
日本がどうやって今の形になったのか知ってる?旧石器時代から鎌倉時代まで、狩りをしていた人たちが稲作を覚えて、天皇中心の国ができて、最後は武士が政治を動かすようになったんだ。この流れを掴めば、日本史の基礎は完璧だよ。

Přístup ke všem dokumentům
Zlepši své známky
Připoj se k milionům studentů
昔の人たちの生活って、思ってるよりずっと工夫に満ちてるんだ。旧石器時代の人たちは石を削って鋭い道具を作り、マンモスを狩って生きていた。移動しながらの生活だったから、今みたいに家に住むなんて考えられなかったよね。
縄文時代になると生活が一変する。縄文土器で食べ物を煮たり、竪穴住居を作って定住するようになった。貝塚からは当時の人たちが何を食べていたかがわかるから、考古学者にとって宝の山なんだ。
弥生時代は日本史上最大の革命が起きた時代だよ。大陸から稲作が伝わって、食料をためられるようになったんだ。でもそれと同時に、お金持ちと貧しい人の差が生まれて争いも増えた。古墳時代の巨大な前方後円墳は、そんな有力者たちの力の象徴だったんだね。
覚えやすいコツ: 時代が進むにつれて「移動→定住→農業→権力者の登場」という流れを意識しよう!

Přístup ke všem dokumentům
Zlepši své známky
Připoj se k milionům studentů
聖徳太子って名前は聞いたことあるよね?この人が日本を中国のような立派な国にしようと頑張った人なんだ。冠位十二階で能力主義を導入し、十七条の憲法で「みんな仲良くしよう」という基本ルールを作った。遣隋使を送って中国の進んだ技術も学んだよ。
大化の改新では中大兄皇子と中臣鎌足が古い勢力を倒して、公地公民という「すべては天皇のもの」という新しいルールを作った。これが後の律令国家の土台になったんだ。
奈良時代の平城京では、ついに法律で国を治める仕組みが完成した。班田収授法で田んぼを配り、租・庸・調という税制度も整えた。でも人々の負担はかなり重かったから、後で問題になるんだよね。天平文化の代表、東大寺の大仏は今でも奈良で見ることができるよ。
テストに出やすいポイント: 聖徳太子の三つの政策(冠位十二階・十七条憲法・遣隋使)は必ず覚えよう!

Přístup ke všem dokumentům
Zlepši své známky
Připoj se k milionům studentů
平安時代は日本が中国から独立して、自分らしさを見つけた時代だ。桓武天皇が都を平安京(今の京都)に移してから、約400年も続いた長い時代なんだよ。
政治では藤原氏が摂関政治で実権を握った。特に藤原道長の「この世をば我が世とぞ思ふ」という歌は超有名だよね。その後は院政という、天皇がいったん引退してから政治を行う独特なシステムも生まれた。
この時代の一番すごいところは国風文化が花開いたこと。遣唐使を廃止して中国べったりをやめたら、ひらがな・カタカナが生まれて、紫式部の『源氏物語』や清少納言の『枕草子』という世界に誇れる作品ができた。でも荘園が増えて国の直接支配が弱くなり、それを守るために武士が登場したのも忘れちゃいけない。
文化のポイント: 国風文化は「日本オリジナル」がキーワード。かな文字で書かれた文学作品が特に重要だよ!

Přístup ke všem dokumentům
Zlepši své známky
Připoj se k milionům studentů
源頼朝が平氏を倒して鎌倉幕府を開いたとき、日本の政治は完全に変わった。封建制度という、土地を介した契約関係が政治の基本になったんだ。将軍が御家人に土地を保障する御恩、御家人が将軍のために戦う奉公。この「御恩と奉公」はテストの超重要ポイントだよ。
頼朝の死後は北条氏が執権として実権を握った。元寇では執権・北条時宗のもとで元軍を撃退したけど、十分な恩賞がもらえなかった御家人たちの不満が幕府衰退の原因になった。
奈良時代と鎌倉時代を比べてみよう。奈良時代は天皇が律令で全国民を直接支配しようとしたけど、鎌倉時代は将軍と御家人の契約関係で成り立ってる。土地制度も公地公民から荘園中心へと真逆に変わった。この違いが理解できれば、日本史の大きな流れが見えてくるよ。
暗記のコツ: 「御恩と奉公」は鎌倉時代の象徴。土地をもらう代わりに戦うという、シンプルだけど強力なシステムだったんだ!

Přístup ke všem dokumentům
Zlepši své známky
Připoj se k milionům studentů
歴史のテストで高得点を取るコツを教えるね。まず、人物とその業績をセットで覚えること。聖徳太子なら冠位十二階と十七条憲法、源頼朝なら鎌倉幕府と封建制度って具合にね。
文化も名前と特徴をペアで覚えよう。天平文化は仏教・唐の影響で東大寺大仏、国風文化は日本独自でかな文字と源氏物語。この違いがわかれば文化問題は大丈夫だ。
一番大切なのは「なぜそうなったのか」を考えること。武士が登場したのは荘園を守るため、鎌倉幕府が衰えたのは元寇の恩賞問題のせい。理由がわかれば、単なる暗記じゃなくて本当の理解になるんだ。
全体の流れをもう一度確認しよう。狩猟→定住→稲作→律令国家→摂関政治→武士政権という大きな変化の中で、人々の暮らしも政治の仕組みも大きく変わった。この変化を追いかけることで、日本がどうやって今の形になったのかがよくわかるよね。
最終チェック: 漢字の間違いに注意!「摂政・関白・執権」など、似たような漢字が多いから練習しておこう。

Přístup ke všem dokumentům
Zlepši své známky
Připoj se k milionům studentů
Náš AI společník je speciálně vytvořen pro potřeby studentů. Na základě milionů obsahových materiálů, které máme na platformě, můžeme studentům poskytovat opravdu smysluplné a relevantní odpovědi. Ale nejde jen o odpovědi, společník je ještě více o provázení studentů jejich každodenními výzvami v učení, s personalizovanými studijními plány, kvízy nebo obsahovými materiály v chatu a 100% personalizací na základě dovedností a vývoje studentů.
Aplikaci si můžete stáhnout z obchodu Google Play a Apple App Store.
Ano, máte bezplatný přístup k obsahu v aplikaci a k našemu společníkovi s umělou inteligencí. Chcete-li odemknout určité funkce aplikace, můžete si zakoupit aplikaci Knowunity Pro.
0
Chytré Nástroje NOVÉ
Přeměň tyto poznámky na: ✓ 50+ Cvičných Otázek ✓ Interaktivní Kartičky ✓ Úplný zkušební test ✓ Osnovy Esejů
App Store
Google Play
Aplikace je velmi jednoduchá na používání a dobře navržená. Zatím jsem našel vše, co jsem hledal, a mohl jsem se z prezentací hodně naučit! Určitě použiju aplikaci na školní úkol! A samozřejmě taky hodně pomáhá jako inspirace.
Stefan S
uživatel iOS
Tahle aplikace je fakt skvělá. Je tam tolik studijních poznámek a pomůcek [...]. Můj problémový předmět je například francouzština a aplikace nabízí tolik možností pomoci. Díky této aplikaci jsem si zlepšil francouzštinu. Doporučil bych ji každému.
Samantha Klich
uživatelka Androidu
Páni, jsem opravdu ohromen. Zkusil jsem aplikaci jen proto, že jsem ji mnohokrát viděl v reklamách, a byl jsem naprosto ohromen. Tato aplikace je TA POMOC, kterou chceš do školy, a především nabízí spoustu věcí, jako jsou cvičení a přehledy faktů, které mi osobně VELMI pomohly.
Anna
uživatelka iOS
Dříve jsem měl problémy s dokončováním úkolů včas, dokud jsem neobjevil Knowunity, který nejen usnadňuje nahrávání mého vlastního obsahu, ale také poskytuje skvělé shrnutí, díky kterým je moje práce rychlejší a efektivnější.
Thomas R
uživatel iOS
Vždy bylo výzvou najít všechny důležité informace pro mé úkoly – od té doby, co používám Knowunity, můžu jednoduše nahrát svůj obsah a těžit ze shrnutí ostatních, což mi hodně pomáhá s organizací.
Lisa M
uživatelka Androidu
Často jsem měl pocit, že nemám dostatečný přehled při učení, ale od té doby, co používám Knowunity, to už neplatí – nahraju svůj obsah a vždy najdu užitečná shrnutí na platformě, což mi učení značně usnadňuje.
David K
uživatel iOS
Ta aplikace je prostě skvělá! Stačí zadat téma do vyhledávání a dostanu odpověď opravdu rychle. Nemusím koukat na 10 YouTube videí, abych něčemu porozuměl, takže šetřím čas. Vřele doporučuji!
Sudenaz Ocak
uživatel Androidu
Ve škole mi matematika vůbec nešla, ale díky této aplikaci se mi teď daří lépe. Jsem moc vděčný, že jste tuhle aplikaci vytvořili.
Greenlight Bonnie
uživatel Androidu
Dřív bylo opravdu těžké shromáždit všechny informace na moje prezentace. Ale od té doby, co používám Knowunity, prostě nahraju svoje poznámky a najdu skvělé souhrny od ostatních – díky tomu je moje studium mnohem efektivnější!
Julia S
uživatelka Androidu
Byl jsem neustále ve stresu kvůli všem studijním materiálům, ale od té doby, co používám Knowunity, nahrávám svoje věci a koukám na super souhrny od ostatních – opravdu mi to pomáhá všechno lépe zvládat a je to mnohem méně stresující.
Marco B
uživatel iOS
TY KVÍZY A KARTIČKY SOU TAK UŽITEČNÝ A MILUJU Knowunity AI. JE TO TAKY DOSLOVA JAKO CHATGPT ALE CHYTŘEJŠÍ!! POMOHLO MI TO I S PROBLÉMY S ŘASENKOU!! A TAKY S MÝMA SKUTEČNÝMA PŘEDMĚTAMA! JASNÝ 😍😁😲🤑💗✨🎀😮
Sarah L
uživatelka Androidu
Dřív jsem trávil hodiny googlováním školních materiálů, ale teď prostě nahraju svoje věci na Knowunity a prohlížím si užitečné souhrny od ostatních – při přípravě na zkoušky se cítím mnohem jistější.
Paul T
uživatel iOS
Aplikace je velmi jednoduchá na používání a dobře navržená. Zatím jsem našel vše, co jsem hledal, a mohl jsem se z prezentací hodně naučit! Určitě použiju aplikaci na školní úkol! A samozřejmě taky hodně pomáhá jako inspirace.
Stefan S
uživatel iOS
Tahle aplikace je fakt skvělá. Je tam tolik studijních poznámek a pomůcek [...]. Můj problémový předmět je například francouzština a aplikace nabízí tolik možností pomoci. Díky této aplikaci jsem si zlepšil francouzštinu. Doporučil bych ji každému.
Samantha Klich
uživatelka Androidu
Páni, jsem opravdu ohromen. Zkusil jsem aplikaci jen proto, že jsem ji mnohokrát viděl v reklamách, a byl jsem naprosto ohromen. Tato aplikace je TA POMOC, kterou chceš do školy, a především nabízí spoustu věcí, jako jsou cvičení a přehledy faktů, které mi osobně VELMI pomohly.
Anna
uživatelka iOS
Dříve jsem měl problémy s dokončováním úkolů včas, dokud jsem neobjevil Knowunity, který nejen usnadňuje nahrávání mého vlastního obsahu, ale také poskytuje skvělé shrnutí, díky kterým je moje práce rychlejší a efektivnější.
Thomas R
uživatel iOS
Vždy bylo výzvou najít všechny důležité informace pro mé úkoly – od té doby, co používám Knowunity, můžu jednoduše nahrát svůj obsah a těžit ze shrnutí ostatních, což mi hodně pomáhá s organizací.
Lisa M
uživatelka Androidu
Často jsem měl pocit, že nemám dostatečný přehled při učení, ale od té doby, co používám Knowunity, to už neplatí – nahraju svůj obsah a vždy najdu užitečná shrnutí na platformě, což mi učení značně usnadňuje.
David K
uživatel iOS
Ta aplikace je prostě skvělá! Stačí zadat téma do vyhledávání a dostanu odpověď opravdu rychle. Nemusím koukat na 10 YouTube videí, abych něčemu porozuměl, takže šetřím čas. Vřele doporučuji!
Sudenaz Ocak
uživatel Androidu
Ve škole mi matematika vůbec nešla, ale díky této aplikaci se mi teď daří lépe. Jsem moc vděčný, že jste tuhle aplikaci vytvořili.
Greenlight Bonnie
uživatel Androidu
Dřív bylo opravdu těžké shromáždit všechny informace na moje prezentace. Ale od té doby, co používám Knowunity, prostě nahraju svoje poznámky a najdu skvělé souhrny od ostatních – díky tomu je moje studium mnohem efektivnější!
Julia S
uživatelka Androidu
Byl jsem neustále ve stresu kvůli všem studijním materiálům, ale od té doby, co používám Knowunity, nahrávám svoje věci a koukám na super souhrny od ostatních – opravdu mi to pomáhá všechno lépe zvládat a je to mnohem méně stresující.
Marco B
uživatel iOS
TY KVÍZY A KARTIČKY SOU TAK UŽITEČNÝ A MILUJU Knowunity AI. JE TO TAKY DOSLOVA JAKO CHATGPT ALE CHYTŘEJŠÍ!! POMOHLO MI TO I S PROBLÉMY S ŘASENKOU!! A TAKY S MÝMA SKUTEČNÝMA PŘEDMĚTAMA! JASNÝ 😍😁😲🤑💗✨🎀😮
Sarah L
uživatelka Androidu
Dřív jsem trávil hodiny googlováním školních materiálů, ale teď prostě nahraju svoje věci na Knowunity a prohlížím si užitečné souhrny od ostatních – při přípravě na zkoušky se cítím mnohem jistější.
Paul T
uživatel iOS