化学基礎は、身の回りの「なぜ?」を原子レベルで解き明かしてくれる面白い科目だよ。水が氷になったり、鉄が錆びたりする理由が全部わかるようになるし、共通試験でも基本の理解がしっかり問われるから、一緒に攻略していこう!
Registruj se, abys viděl obsahJe to zdarma!
Přístup ke všem dokumentům
Zlepši své známky
Připoj se k milionům studentů
Knowunity AI
Předměty
Triangle Congruence and Similarity Theorems
Triangle Properties and Classification
Linear Equations and Graphs
Geometric Angle Relationships
Trigonometric Functions and Identities
Equation Solving Techniques
Circle Geometry Fundamentals
Division Operations and Methods
Basic Differentiation Rules
Exponent and Logarithm Properties
Zobrazit všechna témata
Human Organ Systems
Reproductive Cell Cycles
Biological Sciences Subdisciplines
Cellular Energy Metabolism
Autotrophic Energy Processes
Inheritance Patterns and Principles
Biomolecular Structure and Organization
Cell Cycle and Division Mechanics
Cellular Organization and Development
Biological Structural Organization
Zobrazit všechna témata
Chemical Sciences and Applications
Atomic Structure and Composition
Molecular Electron Structure Representation
Atomic Electron Behavior
Matter Properties and Water
Mole Concept and Calculations
Gas Laws and Behavior
Periodic Table Organization
Chemical Thermodynamics Fundamentals
Chemical Bond Types and Properties
Zobrazit všechna témata
European Renaissance and Enlightenment
European Cultural Movements 800-1920
American Revolution Era 1763-1797
American Civil War 1861-1865
Global Imperial Systems
Mongol and Chinese Dynasties
U.S. Presidents and World Leaders
Historical Sources and Documentation
World Wars Era and Impact
World Religious Systems
Zobrazit všechna témata
Classic and Contemporary Novels
Literary Character Analysis
Rhetorical Theory and Practice
Classic Literary Narratives
Reading Analysis and Interpretation
Narrative Structure and Techniques
English Language Components
Influential English-Language Authors
Basic Sentence Structure
Narrative Voice and Perspective
Zobrazit všechna témata
52
•
Aktualizováno Mar 16, 2026
•
化学基礎は、身の回りの「なぜ?」を原子レベルで解き明かしてくれる面白い科目だよ。水が氷になったり、鉄が錆びたりする理由が全部わかるようになるし、共通試験でも基本の理解がしっかり問われるから、一緒に攻略していこう!








まず最初に、化学で使う言葉を整理しておこう。ここが曖昧だと後で絶対に混乱するから、しっかり押さえておこうね。
物質っていうのは、質量をもって空間を占めるものすべて。空気も水も君の机も全部物質だよ。そして物質は純物質と混合物に分けられる。
純物質は1種類の物質だけでできているもので、単体と化合物に分かれる。単体は酸素(O₂)や鉄(Fe)みたいに1種類の元素だけでできているもの。化合物は水(H₂O)や二酸化炭素(CO₂)みたいに2種類以上の元素が結合しているものだ。
一方、混合物は食塩水や空気みたいに複数の純物質が混ざったもの。これはろ過や蒸留といった物理的な方法で分離できるのが特徴だよ。
覚えるコツ: 単体は「単純」、化合物は「合成」、混合物は「混ぜた」ってイメージで覚えよう!

すべての物質は、とても小さな原子からできている。原子は物質を構成する基本的な粒子で、化学的な方法ではこれ以上分割できないんだ。
原子の中心には原子核があって、その周りを電子が回っている。原子核は陽子(正の電荷)と中性子(電荷なし)からできているよ。原子全体では陽子の数と電子の数が等しいから、電気的に中性になっている。
重要なのは、原子番号 = 陽子の数 = 電子の数で、質量数 = 陽子の数 + 中性子の数ということ。元素の種類は原子番号(つまり陽子の数)で決まるから、これは絶対覚えよう!
同位体っていうのは、同じ元素でも中性子の数が違う原子のこと。例えば水素には軽水素(¹H)、重水素(²H)、三重水素(³H)があるんだ。
ポイント: 原子番号が元素を決める!これさえ覚えておけば、どんな問題も怖くないよ。

原子が電子を失ったり受け取ったりすると、イオンになる。電子を失うと陽イオン(例:Na⁺)、電子を受け取ると陰イオン(例:Cl⁻)になるよ。
原子同士が結びつく方法には主に2つある。イオン結合は陽イオンと陰イオンが静電気的な力で結びつく結合で、主に金属と非金属の間でできる。塩化ナトリウム(NaCl)がいい例だね。
共有結合は原子同士が電子を共有して結びつく結合で、主に非金属同士でできる。水(H₂O)やメタン(CH₄)がその例だよ。
この2つの結合の違いをしっかり理解しておけば、物質の性質も予想できるようになるから、しっかり区別しよう。
覚え方: イオン結合は「引き合う」、共有結合は「分け合う」って覚えると忘れないよ!

原子や分子は超小さいから、個数で数えるのは現実的じゃない。そこで登場するのが物質量で、単位は**mol(モル)**だよ。
1 molは6.02×10²³個の粒子の集まりのこと。この数をアボガドロ定数って呼ぶんだ。鉛筆12本を1ダースって呼ぶのと同じ感覚だね。
モル質量(g/mol)は、物質1 molあたりの質量のこと。原子量や分子量にg/molをつけた数値と同じになるよ。例えば水(H₂O)の分子量は18だから、水のモル質量は18 g/molで、水18gには水分子が1 mol含まれているってことだ。
質量(g)、物質量(mol)、粒子の数(個)の変換は化学基礎の超重要ポイント!これができないと先に進めないから、しっかり練習しよう。
計算のコツ: 必ず単位も一緒に書こう。gなのかmolなのか個なのかを意識すれば、計算ミスがぐっと減るよ!

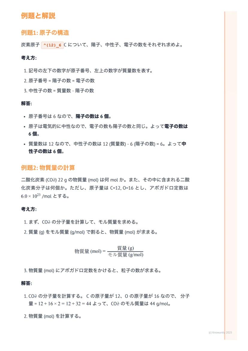
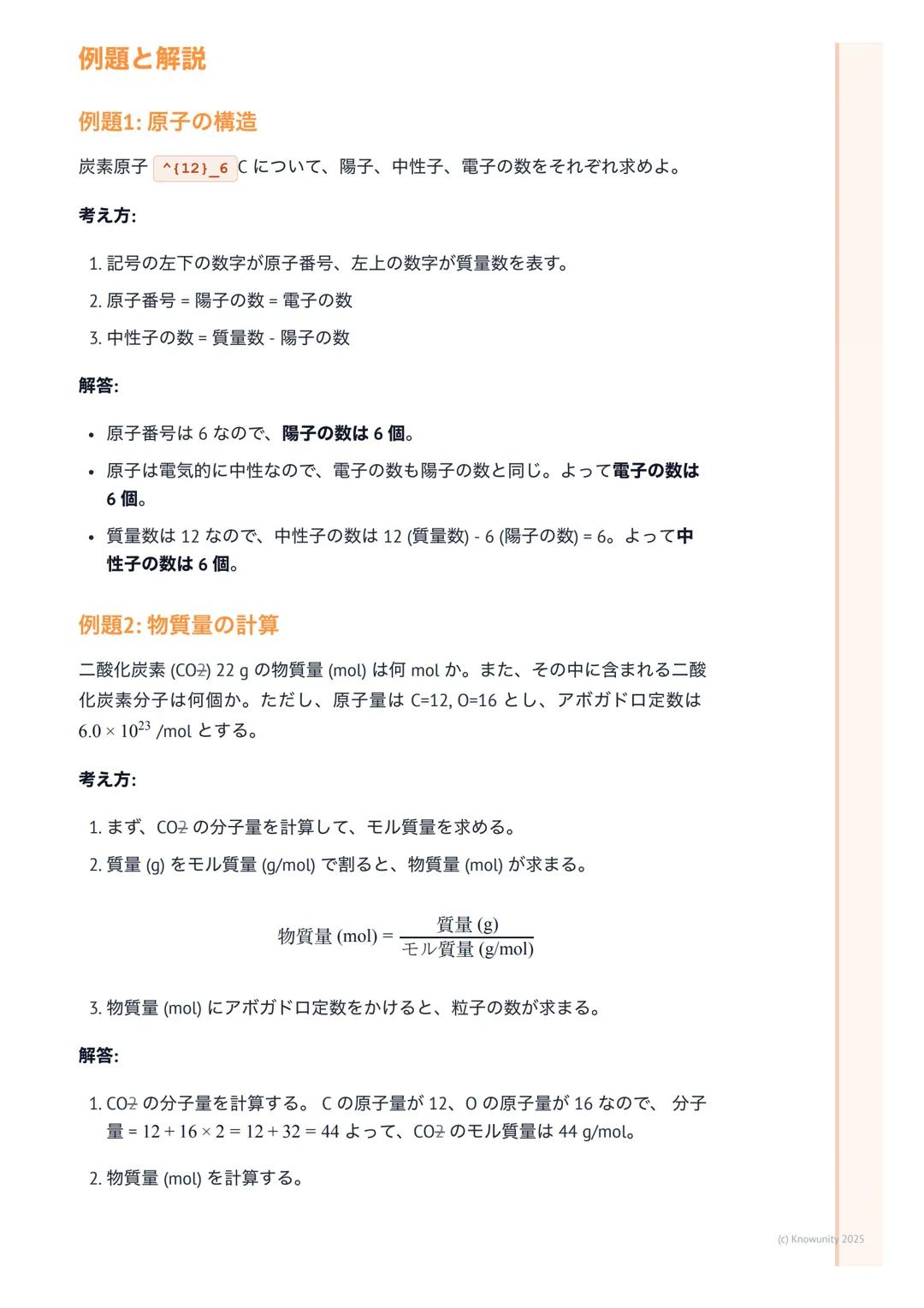
例題1: 原子の構造 炭素原子¹²₆Cについて、陽子、中性子、電子の数を求めてみよう。
記号の見方を覚えておこう。左下が原子番号、左上が質量数だ。原子番号6だから陽子は6個、電気的に中性だから電子も6個。中性子は質量数12 - 陽子6 = 6個だね。
例題2: 物質量の計算 二酸化炭素(CO₂)22gは何molか?また、分子は何個含まれているか?
まずCO₂の分子量を計算:12 + 16×2 = 44。だからモル質量は44 g/mol。
物質量 = 22g ÷ 44 g/mol = 0.50 mol
分子の数 = 0.50 mol × 6.0×10²³ /mol = 3.0×10²³個
この手順を覚えておけば、どんな計算問題も解けるようになるよ!
成功の秘訣: 例題を何度も解いて、計算の流れを体に覚えさせよう。慣れれば絶対にできる!

ここからは、よく間違えやすいポイントをまとめておくね。
原子番号と質量数は絶対に間違えないこと!原子番号(陽子の数)が元素を決める大事な数字だよ。
同素体と同位体も混乱しやすい。同素体は同じ元素からなる単体で性質が違うもの(酸素O₂とオゾンO₃など)。同位体は同じ元素で中性子の数が違う原子(¹Hと²H)だ。
モル計算では、分子と原子の区別に注意しよう。「水1 molに含まれる水素原子は何mol?」って問題では、H₂O分子1個にH原子が2個あるから、答えは2 molになるよ。
これらのポイントを押さえておけば、テストでも自信を持って解答できるはず!
試験対策: 計算問題では必ず単位を書いて、最後に答えが妥当かチェックする習慣をつけよう。

試験前に必ずチェックしておきたいポイントをまとめたよ。
物質の分類: 純物質(単体・化合物)と混合物の違いを具体例と一緒に覚えておこう。
原子の構造: 原子番号 = 陽子の数、質量数 = 陽子の数 + 中性子の数。これは化学の基本中の基本だ。
イオン: 電子のやり取りで生じる。陽イオンは電子を失い、陰イオンは電子を受け取る。
物質量: 1 mol = 6.02×10²³個。質量(g)↔ 物質量(mol)↔ 粒子の数(個)の変換を完璧にしよう。
これらをしっかり理解していれば、化学基礎の土台はバッチリ!次のステップに自信を持って進めるよ。
最終アドバイス: 理解したら必ず問題を解いて確認しよう。知識を使えるようになってこそ、本当の理解だからね!
Náš AI společník je speciálně vytvořen pro potřeby studentů. Na základě milionů obsahových materiálů, které máme na platformě, můžeme studentům poskytovat opravdu smysluplné a relevantní odpovědi. Ale nejde jen o odpovědi, společník je ještě více o provázení studentů jejich každodenními výzvami v učení, s personalizovanými studijními plány, kvízy nebo obsahovými materiály v chatu a 100% personalizací na základě dovedností a vývoje studentů.
Aplikaci si můžete stáhnout z obchodu Google Play a Apple App Store.
Ano, máte bezplatný přístup k obsahu v aplikaci a k našemu společníkovi s umělou inteligencí. Chcete-li odemknout určité funkce aplikace, můžete si zakoupit aplikaci Knowunity Pro.
App Store
Google Play
Aplikace je velmi jednoduchá na používání a dobře navržená. Zatím jsem našel vše, co jsem hledal, a mohl jsem se z prezentací hodně naučit! Určitě použiju aplikaci na školní úkol! A samozřejmě taky hodně pomáhá jako inspirace.
Stefan S
uživatel iOS
Tahle aplikace je fakt skvělá. Je tam tolik studijních poznámek a pomůcek [...]. Můj problémový předmět je například francouzština a aplikace nabízí tolik možností pomoci. Díky této aplikaci jsem si zlepšil francouzštinu. Doporučil bych ji každému.
Samantha Klich
uživatelka Androidu
Páni, jsem opravdu ohromen. Zkusil jsem aplikaci jen proto, že jsem ji mnohokrát viděl v reklamách, a byl jsem naprosto ohromen. Tato aplikace je TA POMOC, kterou chceš do školy, a především nabízí spoustu věcí, jako jsou cvičení a přehledy faktů, které mi osobně VELMI pomohly.
Anna
uživatelka iOS
Dříve jsem měl problémy s dokončováním úkolů včas, dokud jsem neobjevil Knowunity, který nejen usnadňuje nahrávání mého vlastního obsahu, ale také poskytuje skvělé shrnutí, díky kterým je moje práce rychlejší a efektivnější.
Thomas R
uživatel iOS
Vždy bylo výzvou najít všechny důležité informace pro mé úkoly – od té doby, co používám Knowunity, můžu jednoduše nahrát svůj obsah a těžit ze shrnutí ostatních, což mi hodně pomáhá s organizací.
Lisa M
uživatelka Androidu
Často jsem měl pocit, že nemám dostatečný přehled při učení, ale od té doby, co používám Knowunity, to už neplatí – nahraju svůj obsah a vždy najdu užitečná shrnutí na platformě, což mi učení značně usnadňuje.
David K
uživatel iOS
Ta aplikace je prostě skvělá! Stačí zadat téma do vyhledávání a dostanu odpověď opravdu rychle. Nemusím koukat na 10 YouTube videí, abych něčemu porozuměl, takže šetřím čas. Vřele doporučuji!
Sudenaz Ocak
uživatel Androidu
Ve škole mi matematika vůbec nešla, ale díky této aplikaci se mi teď daří lépe. Jsem moc vděčný, že jste tuhle aplikaci vytvořili.
Greenlight Bonnie
uživatel Androidu
Dřív bylo opravdu těžké shromáždit všechny informace na moje prezentace. Ale od té doby, co používám Knowunity, prostě nahraju svoje poznámky a najdu skvělé souhrny od ostatních – díky tomu je moje studium mnohem efektivnější!
Julia S
uživatelka Androidu
Byl jsem neustále ve stresu kvůli všem studijním materiálům, ale od té doby, co používám Knowunity, nahrávám svoje věci a koukám na super souhrny od ostatních – opravdu mi to pomáhá všechno lépe zvládat a je to mnohem méně stresující.
Marco B
uživatel iOS
TY KVÍZY A KARTIČKY SOU TAK UŽITEČNÝ A MILUJU Knowunity AI. JE TO TAKY DOSLOVA JAKO CHATGPT ALE CHYTŘEJŠÍ!! POMOHLO MI TO I S PROBLÉMY S ŘASENKOU!! A TAKY S MÝMA SKUTEČNÝMA PŘEDMĚTAMA! JASNÝ 😍😁😲🤑💗✨🎀😮
Sarah L
uživatelka Androidu
Dřív jsem trávil hodiny googlováním školních materiálů, ale teď prostě nahraju svoje věci na Knowunity a prohlížím si užitečné souhrny od ostatních – při přípravě na zkoušky se cítím mnohem jistější.
Paul T
uživatel iOS
Aplikace je velmi jednoduchá na používání a dobře navržená. Zatím jsem našel vše, co jsem hledal, a mohl jsem se z prezentací hodně naučit! Určitě použiju aplikaci na školní úkol! A samozřejmě taky hodně pomáhá jako inspirace.
Stefan S
uživatel iOS
Tahle aplikace je fakt skvělá. Je tam tolik studijních poznámek a pomůcek [...]. Můj problémový předmět je například francouzština a aplikace nabízí tolik možností pomoci. Díky této aplikaci jsem si zlepšil francouzštinu. Doporučil bych ji každému.
Samantha Klich
uživatelka Androidu
Páni, jsem opravdu ohromen. Zkusil jsem aplikaci jen proto, že jsem ji mnohokrát viděl v reklamách, a byl jsem naprosto ohromen. Tato aplikace je TA POMOC, kterou chceš do školy, a především nabízí spoustu věcí, jako jsou cvičení a přehledy faktů, které mi osobně VELMI pomohly.
Anna
uživatelka iOS
Dříve jsem měl problémy s dokončováním úkolů včas, dokud jsem neobjevil Knowunity, který nejen usnadňuje nahrávání mého vlastního obsahu, ale také poskytuje skvělé shrnutí, díky kterým je moje práce rychlejší a efektivnější.
Thomas R
uživatel iOS
Vždy bylo výzvou najít všechny důležité informace pro mé úkoly – od té doby, co používám Knowunity, můžu jednoduše nahrát svůj obsah a těžit ze shrnutí ostatních, což mi hodně pomáhá s organizací.
Lisa M
uživatelka Androidu
Často jsem měl pocit, že nemám dostatečný přehled při učení, ale od té doby, co používám Knowunity, to už neplatí – nahraju svůj obsah a vždy najdu užitečná shrnutí na platformě, což mi učení značně usnadňuje.
David K
uživatel iOS
Ta aplikace je prostě skvělá! Stačí zadat téma do vyhledávání a dostanu odpověď opravdu rychle. Nemusím koukat na 10 YouTube videí, abych něčemu porozuměl, takže šetřím čas. Vřele doporučuji!
Sudenaz Ocak
uživatel Androidu
Ve škole mi matematika vůbec nešla, ale díky této aplikaci se mi teď daří lépe. Jsem moc vděčný, že jste tuhle aplikaci vytvořili.
Greenlight Bonnie
uživatel Androidu
Dřív bylo opravdu těžké shromáždit všechny informace na moje prezentace. Ale od té doby, co používám Knowunity, prostě nahraju svoje poznámky a najdu skvělé souhrny od ostatních – díky tomu je moje studium mnohem efektivnější!
Julia S
uživatelka Androidu
Byl jsem neustále ve stresu kvůli všem studijním materiálům, ale od té doby, co používám Knowunity, nahrávám svoje věci a koukám na super souhrny od ostatních – opravdu mi to pomáhá všechno lépe zvládat a je to mnohem méně stresující.
Marco B
uživatel iOS
TY KVÍZY A KARTIČKY SOU TAK UŽITEČNÝ A MILUJU Knowunity AI. JE TO TAKY DOSLOVA JAKO CHATGPT ALE CHYTŘEJŠÍ!! POMOHLO MI TO I S PROBLÉMY S ŘASENKOU!! A TAKY S MÝMA SKUTEČNÝMA PŘEDMĚTAMA! JASNÝ 😍😁😲🤑💗✨🎀😮
Sarah L
uživatelka Androidu
Dřív jsem trávil hodiny googlováním školních materiálů, ale teď prostě nahraju svoje věci na Knowunity a prohlížím si užitečné souhrny od ostatních – při přípravě na zkoušky se cítím mnohem jistější.
Paul T
uživatel iOS
化学基礎は、身の回りの「なぜ?」を原子レベルで解き明かしてくれる面白い科目だよ。水が氷になったり、鉄が錆びたりする理由が全部わかるようになるし、共通試験でも基本の理解がしっかり問われるから、一緒に攻略していこう!

Přístup ke všem dokumentům
Zlepši své známky
Připoj se k milionům studentů
まず最初に、化学で使う言葉を整理しておこう。ここが曖昧だと後で絶対に混乱するから、しっかり押さえておこうね。
物質っていうのは、質量をもって空間を占めるものすべて。空気も水も君の机も全部物質だよ。そして物質は純物質と混合物に分けられる。
純物質は1種類の物質だけでできているもので、単体と化合物に分かれる。単体は酸素(O₂)や鉄(Fe)みたいに1種類の元素だけでできているもの。化合物は水(H₂O)や二酸化炭素(CO₂)みたいに2種類以上の元素が結合しているものだ。
一方、混合物は食塩水や空気みたいに複数の純物質が混ざったもの。これはろ過や蒸留といった物理的な方法で分離できるのが特徴だよ。
覚えるコツ: 単体は「単純」、化合物は「合成」、混合物は「混ぜた」ってイメージで覚えよう!

Přístup ke všem dokumentům
Zlepši své známky
Připoj se k milionům studentů
すべての物質は、とても小さな原子からできている。原子は物質を構成する基本的な粒子で、化学的な方法ではこれ以上分割できないんだ。
原子の中心には原子核があって、その周りを電子が回っている。原子核は陽子(正の電荷)と中性子(電荷なし)からできているよ。原子全体では陽子の数と電子の数が等しいから、電気的に中性になっている。
重要なのは、原子番号 = 陽子の数 = 電子の数で、質量数 = 陽子の数 + 中性子の数ということ。元素の種類は原子番号(つまり陽子の数)で決まるから、これは絶対覚えよう!
同位体っていうのは、同じ元素でも中性子の数が違う原子のこと。例えば水素には軽水素(¹H)、重水素(²H)、三重水素(³H)があるんだ。
ポイント: 原子番号が元素を決める!これさえ覚えておけば、どんな問題も怖くないよ。

Přístup ke všem dokumentům
Zlepši své známky
Připoj se k milionům studentů
原子が電子を失ったり受け取ったりすると、イオンになる。電子を失うと陽イオン(例:Na⁺)、電子を受け取ると陰イオン(例:Cl⁻)になるよ。
原子同士が結びつく方法には主に2つある。イオン結合は陽イオンと陰イオンが静電気的な力で結びつく結合で、主に金属と非金属の間でできる。塩化ナトリウム(NaCl)がいい例だね。
共有結合は原子同士が電子を共有して結びつく結合で、主に非金属同士でできる。水(H₂O)やメタン(CH₄)がその例だよ。
この2つの結合の違いをしっかり理解しておけば、物質の性質も予想できるようになるから、しっかり区別しよう。
覚え方: イオン結合は「引き合う」、共有結合は「分け合う」って覚えると忘れないよ!

Přístup ke všem dokumentům
Zlepši své známky
Připoj se k milionům studentů
原子や分子は超小さいから、個数で数えるのは現実的じゃない。そこで登場するのが物質量で、単位は**mol(モル)**だよ。
1 molは6.02×10²³個の粒子の集まりのこと。この数をアボガドロ定数って呼ぶんだ。鉛筆12本を1ダースって呼ぶのと同じ感覚だね。
モル質量(g/mol)は、物質1 molあたりの質量のこと。原子量や分子量にg/molをつけた数値と同じになるよ。例えば水(H₂O)の分子量は18だから、水のモル質量は18 g/molで、水18gには水分子が1 mol含まれているってことだ。
質量(g)、物質量(mol)、粒子の数(個)の変換は化学基礎の超重要ポイント!これができないと先に進めないから、しっかり練習しよう。
計算のコツ: 必ず単位も一緒に書こう。gなのかmolなのか個なのかを意識すれば、計算ミスがぐっと減るよ!

Přístup ke všem dokumentům
Zlepši své známky
Připoj se k milionům studentů
例題1: 原子の構造 炭素原子¹²₆Cについて、陽子、中性子、電子の数を求めてみよう。
記号の見方を覚えておこう。左下が原子番号、左上が質量数だ。原子番号6だから陽子は6個、電気的に中性だから電子も6個。中性子は質量数12 - 陽子6 = 6個だね。
例題2: 物質量の計算 二酸化炭素(CO₂)22gは何molか?また、分子は何個含まれているか?
まずCO₂の分子量を計算:12 + 16×2 = 44。だからモル質量は44 g/mol。
物質量 = 22g ÷ 44 g/mol = 0.50 mol
分子の数 = 0.50 mol × 6.0×10²³ /mol = 3.0×10²³個
この手順を覚えておけば、どんな計算問題も解けるようになるよ!
成功の秘訣: 例題を何度も解いて、計算の流れを体に覚えさせよう。慣れれば絶対にできる!

Přístup ke všem dokumentům
Zlepši své známky
Připoj se k milionům studentů
ここからは、よく間違えやすいポイントをまとめておくね。
原子番号と質量数は絶対に間違えないこと!原子番号(陽子の数)が元素を決める大事な数字だよ。
同素体と同位体も混乱しやすい。同素体は同じ元素からなる単体で性質が違うもの(酸素O₂とオゾンO₃など)。同位体は同じ元素で中性子の数が違う原子(¹Hと²H)だ。
モル計算では、分子と原子の区別に注意しよう。「水1 molに含まれる水素原子は何mol?」って問題では、H₂O分子1個にH原子が2個あるから、答えは2 molになるよ。
これらのポイントを押さえておけば、テストでも自信を持って解答できるはず!
試験対策: 計算問題では必ず単位を書いて、最後に答えが妥当かチェックする習慣をつけよう。

Přístup ke všem dokumentům
Zlepši své známky
Připoj se k milionům studentů
試験前に必ずチェックしておきたいポイントをまとめたよ。
物質の分類: 純物質(単体・化合物)と混合物の違いを具体例と一緒に覚えておこう。
原子の構造: 原子番号 = 陽子の数、質量数 = 陽子の数 + 中性子の数。これは化学の基本中の基本だ。
イオン: 電子のやり取りで生じる。陽イオンは電子を失い、陰イオンは電子を受け取る。
物質量: 1 mol = 6.02×10²³個。質量(g)↔ 物質量(mol)↔ 粒子の数(個)の変換を完璧にしよう。
これらをしっかり理解していれば、化学基礎の土台はバッチリ!次のステップに自信を持って進めるよ。
最終アドバイス: 理解したら必ず問題を解いて確認しよう。知識を使えるようになってこそ、本当の理解だからね!
Náš AI společník je speciálně vytvořen pro potřeby studentů. Na základě milionů obsahových materiálů, které máme na platformě, můžeme studentům poskytovat opravdu smysluplné a relevantní odpovědi. Ale nejde jen o odpovědi, společník je ještě více o provázení studentů jejich každodenními výzvami v učení, s personalizovanými studijními plány, kvízy nebo obsahovými materiály v chatu a 100% personalizací na základě dovedností a vývoje studentů.
Aplikaci si můžete stáhnout z obchodu Google Play a Apple App Store.
Ano, máte bezplatný přístup k obsahu v aplikaci a k našemu společníkovi s umělou inteligencí. Chcete-li odemknout určité funkce aplikace, můžete si zakoupit aplikaci Knowunity Pro.
2
Chytré Nástroje NOVÉ
Přeměň tyto poznámky na: ✓ 50+ Cvičných Otázek ✓ Interaktivní Kartičky ✓ Úplný zkušební test ✓ Osnovy Esejů
App Store
Google Play
Aplikace je velmi jednoduchá na používání a dobře navržená. Zatím jsem našel vše, co jsem hledal, a mohl jsem se z prezentací hodně naučit! Určitě použiju aplikaci na školní úkol! A samozřejmě taky hodně pomáhá jako inspirace.
Stefan S
uživatel iOS
Tahle aplikace je fakt skvělá. Je tam tolik studijních poznámek a pomůcek [...]. Můj problémový předmět je například francouzština a aplikace nabízí tolik možností pomoci. Díky této aplikaci jsem si zlepšil francouzštinu. Doporučil bych ji každému.
Samantha Klich
uživatelka Androidu
Páni, jsem opravdu ohromen. Zkusil jsem aplikaci jen proto, že jsem ji mnohokrát viděl v reklamách, a byl jsem naprosto ohromen. Tato aplikace je TA POMOC, kterou chceš do školy, a především nabízí spoustu věcí, jako jsou cvičení a přehledy faktů, které mi osobně VELMI pomohly.
Anna
uživatelka iOS
Dříve jsem měl problémy s dokončováním úkolů včas, dokud jsem neobjevil Knowunity, který nejen usnadňuje nahrávání mého vlastního obsahu, ale také poskytuje skvělé shrnutí, díky kterým je moje práce rychlejší a efektivnější.
Thomas R
uživatel iOS
Vždy bylo výzvou najít všechny důležité informace pro mé úkoly – od té doby, co používám Knowunity, můžu jednoduše nahrát svůj obsah a těžit ze shrnutí ostatních, což mi hodně pomáhá s organizací.
Lisa M
uživatelka Androidu
Často jsem měl pocit, že nemám dostatečný přehled při učení, ale od té doby, co používám Knowunity, to už neplatí – nahraju svůj obsah a vždy najdu užitečná shrnutí na platformě, což mi učení značně usnadňuje.
David K
uživatel iOS
Ta aplikace je prostě skvělá! Stačí zadat téma do vyhledávání a dostanu odpověď opravdu rychle. Nemusím koukat na 10 YouTube videí, abych něčemu porozuměl, takže šetřím čas. Vřele doporučuji!
Sudenaz Ocak
uživatel Androidu
Ve škole mi matematika vůbec nešla, ale díky této aplikaci se mi teď daří lépe. Jsem moc vděčný, že jste tuhle aplikaci vytvořili.
Greenlight Bonnie
uživatel Androidu
Dřív bylo opravdu těžké shromáždit všechny informace na moje prezentace. Ale od té doby, co používám Knowunity, prostě nahraju svoje poznámky a najdu skvělé souhrny od ostatních – díky tomu je moje studium mnohem efektivnější!
Julia S
uživatelka Androidu
Byl jsem neustále ve stresu kvůli všem studijním materiálům, ale od té doby, co používám Knowunity, nahrávám svoje věci a koukám na super souhrny od ostatních – opravdu mi to pomáhá všechno lépe zvládat a je to mnohem méně stresující.
Marco B
uživatel iOS
TY KVÍZY A KARTIČKY SOU TAK UŽITEČNÝ A MILUJU Knowunity AI. JE TO TAKY DOSLOVA JAKO CHATGPT ALE CHYTŘEJŠÍ!! POMOHLO MI TO I S PROBLÉMY S ŘASENKOU!! A TAKY S MÝMA SKUTEČNÝMA PŘEDMĚTAMA! JASNÝ 😍😁😲🤑💗✨🎀😮
Sarah L
uživatelka Androidu
Dřív jsem trávil hodiny googlováním školních materiálů, ale teď prostě nahraju svoje věci na Knowunity a prohlížím si užitečné souhrny od ostatních – při přípravě na zkoušky se cítím mnohem jistější.
Paul T
uživatel iOS
Aplikace je velmi jednoduchá na používání a dobře navržená. Zatím jsem našel vše, co jsem hledal, a mohl jsem se z prezentací hodně naučit! Určitě použiju aplikaci na školní úkol! A samozřejmě taky hodně pomáhá jako inspirace.
Stefan S
uživatel iOS
Tahle aplikace je fakt skvělá. Je tam tolik studijních poznámek a pomůcek [...]. Můj problémový předmět je například francouzština a aplikace nabízí tolik možností pomoci. Díky této aplikaci jsem si zlepšil francouzštinu. Doporučil bych ji každému.
Samantha Klich
uživatelka Androidu
Páni, jsem opravdu ohromen. Zkusil jsem aplikaci jen proto, že jsem ji mnohokrát viděl v reklamách, a byl jsem naprosto ohromen. Tato aplikace je TA POMOC, kterou chceš do školy, a především nabízí spoustu věcí, jako jsou cvičení a přehledy faktů, které mi osobně VELMI pomohly.
Anna
uživatelka iOS
Dříve jsem měl problémy s dokončováním úkolů včas, dokud jsem neobjevil Knowunity, který nejen usnadňuje nahrávání mého vlastního obsahu, ale také poskytuje skvělé shrnutí, díky kterým je moje práce rychlejší a efektivnější.
Thomas R
uživatel iOS
Vždy bylo výzvou najít všechny důležité informace pro mé úkoly – od té doby, co používám Knowunity, můžu jednoduše nahrát svůj obsah a těžit ze shrnutí ostatních, což mi hodně pomáhá s organizací.
Lisa M
uživatelka Androidu
Často jsem měl pocit, že nemám dostatečný přehled při učení, ale od té doby, co používám Knowunity, to už neplatí – nahraju svůj obsah a vždy najdu užitečná shrnutí na platformě, což mi učení značně usnadňuje.
David K
uživatel iOS
Ta aplikace je prostě skvělá! Stačí zadat téma do vyhledávání a dostanu odpověď opravdu rychle. Nemusím koukat na 10 YouTube videí, abych něčemu porozuměl, takže šetřím čas. Vřele doporučuji!
Sudenaz Ocak
uživatel Androidu
Ve škole mi matematika vůbec nešla, ale díky této aplikaci se mi teď daří lépe. Jsem moc vděčný, že jste tuhle aplikaci vytvořili.
Greenlight Bonnie
uživatel Androidu
Dřív bylo opravdu těžké shromáždit všechny informace na moje prezentace. Ale od té doby, co používám Knowunity, prostě nahraju svoje poznámky a najdu skvělé souhrny od ostatních – díky tomu je moje studium mnohem efektivnější!
Julia S
uživatelka Androidu
Byl jsem neustále ve stresu kvůli všem studijním materiálům, ale od té doby, co používám Knowunity, nahrávám svoje věci a koukám na super souhrny od ostatních – opravdu mi to pomáhá všechno lépe zvládat a je to mnohem méně stresující.
Marco B
uživatel iOS
TY KVÍZY A KARTIČKY SOU TAK UŽITEČNÝ A MILUJU Knowunity AI. JE TO TAKY DOSLOVA JAKO CHATGPT ALE CHYTŘEJŠÍ!! POMOHLO MI TO I S PROBLÉMY S ŘASENKOU!! A TAKY S MÝMA SKUTEČNÝMA PŘEDMĚTAMA! JASNÝ 😍😁😲🤑💗✨🎀😮
Sarah L
uživatelka Androidu
Dřív jsem trávil hodiny googlováním školních materiálů, ale teď prostě nahraju svoje věci na Knowunity a prohlížím si užitečné souhrny od ostatních – při přípravě na zkoušky se cítím mnohem jistější.
Paul T
uživatel iOS