地球上の気候は、その土地に住む人々の生活や農業に大きな影響を与えている。ドイツの気候学者ケッペンが作った気候区分を使えば、世界の複雑な気候を5つの主要な気候帯に分けて理解できるよ。
Registruj se, abys viděl obsahJe to zdarma!
Přístup ke všem dokumentům
Zlepši své známky
Připoj se k milionům studentů
Knowunity AI
Předměty
Triangle Congruence and Similarity Theorems
Triangle Properties and Classification
Linear Equations and Graphs
Geometric Angle Relationships
Trigonometric Functions and Identities
Equation Solving Techniques
Circle Geometry Fundamentals
Division Operations and Methods
Basic Differentiation Rules
Exponent and Logarithm Properties
Zobrazit všechna témata
Human Organ Systems
Reproductive Cell Cycles
Biological Sciences Subdisciplines
Cellular Energy Metabolism
Autotrophic Energy Processes
Inheritance Patterns and Principles
Biomolecular Structure and Organization
Cell Cycle and Division Mechanics
Cellular Organization and Development
Biological Structural Organization
Zobrazit všechna témata
Chemical Sciences and Applications
Atomic Structure and Composition
Molecular Electron Structure Representation
Atomic Electron Behavior
Matter Properties and Water
Mole Concept and Calculations
Gas Laws and Behavior
Periodic Table Organization
Chemical Thermodynamics Fundamentals
Chemical Bond Types and Properties
Zobrazit všechna témata
European Renaissance and Enlightenment
European Cultural Movements 800-1920
American Revolution Era 1763-1797
American Civil War 1861-1865
Global Imperial Systems
Mongol and Chinese Dynasties
U.S. Presidents and World Leaders
Historical Sources and Documentation
World Wars Era and Impact
World Religious Systems
Zobrazit všechna témata
Classic and Contemporary Novels
Literary Character Analysis
Rhetorical Theory and Practice
Classic Literary Narratives
Reading Analysis and Interpretation
Narrative Structure and Techniques
English Language Components
Influential English-Language Authors
Basic Sentence Structure
Narrative Voice and Perspective
Zobrazit všechna témata
19
•
Aktualizováno Mar 28, 2026
•
地球上の気候は、その土地に住む人々の生活や農業に大きな影響を与えている。ドイツの気候学者ケッペンが作った気候区分を使えば、世界の複雑な気候を5つの主要な気候帯に分けて理解できるよ。







君たちが住んでいる日本の気候って、実は世界的に見るとかなり特殊なんだ。気候は長年にわたる気温や降水量の平均的な状態で、天気とは全く別物だよ。
植生は、その土地に生えている植物の集まりのこと。森林、草原、砂漠などがあるけど、これらは気候を映す「鏡」のような存在なんだ。暑くて雨が多ければジャングル、乾燥していれば砂漠になる。
ケッペンの気候区分は、世界をアルファベットで5つに分類する方法で、高校地理の基本中の基本。A(熱帯)、B(乾燥帯)、C(温帯)、D(冷帯)、E(寒帯)に分かれている。
💡 覚えておこう: 樹木が育つかどうかが重要なポイント!A・C・D気候は森林気候、B・E気候は無樹木気候だよ。

一年中暖かいA気候の世界を見てみよう。最寒月の平均気温が18°C以上という条件で、常夏の楽園みたいな場所だ。
**Af(熱帯雨林気候)**はアマゾンや東南アジアに見られる。一年中高温多雨でスコールが降り、熱帯雨林が密生している。ここでは焼畑農業やプランテーションが行われているよ。**Aw(サバナ気候)**は雨季と乾季がはっきりしていて、アフリカの野生動物の宝庫として有名だ。
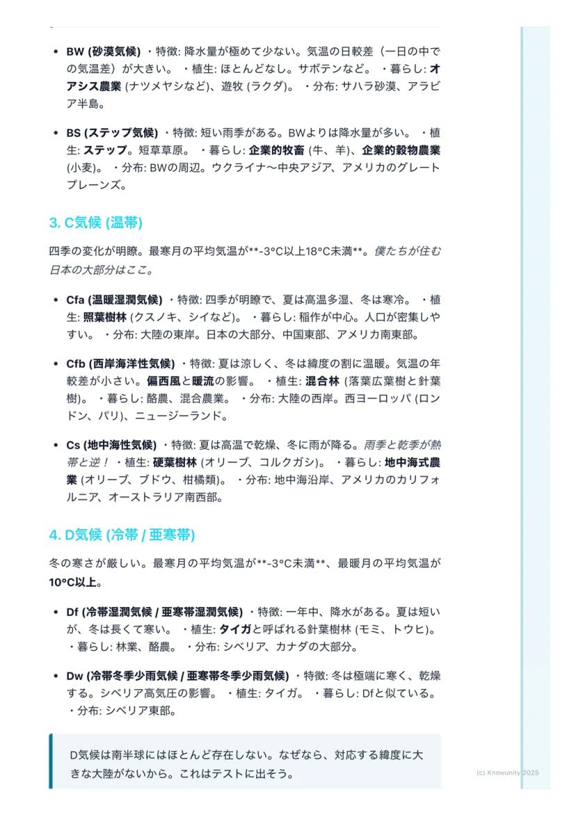
**B気候(乾燥帯)**は降水量が極端に少ない場所。亜熱帯高圧帯の影響で、緯度20-30度付近に分布している。**BW(砂漠気候)**はサハラ砂漠のような極乾燥地域で、**BS(ステップ気候)**は短い雨季がある草原地帯だ。
💡 テスト対策: なぜ乾燥するのか?亜熱帯高圧帯、内陸性、山脈の風下側がキーワードだよ!

日本に住む君たちにとって最も身近なC気候は、最寒月の平均気温が-3°C以上18°C未満で四季の変化が明瞭なのが特徴だ。
**Cfa(温暖湿潤気候)**が日本の大部分を占めている。夏は高温多湿、冬は寒冷で、照葉樹林が発達する。稲作に適していて人口密度が高いのも納得できるよね。**Cfb(西岸海洋性気候)**は西ヨーロッパに見られ、偏西風と暖流の影響で気温の年較差が小さい。
面白いのは**Cs(地中海性気候)**で、夏は高温乾燥、冬に雨が降る。熱帯とは雨季と乾季が逆なんだ!硬葉樹林が発達し、オリーブやブドウの栽培で有名な地中海式農業が行われている。
💡 比較して覚えよう: 同じC気候でも、ローマ(夏乾燥)と東京(夏多雨)では農業も文化も全く違うよ!

北の大地の厳しい世界を見てみよう。D気候は最寒月の平均気温が-3°C未満で、冬の寒さが厳しいのが特徴だ。
**Df(冷帯湿潤気候)**はシベリアやカナダに広がり、タイガと呼ばれる針葉樹林が発達している。モミやトウヒが一面に広がる光景は壮観だよ。Dwは冬がさらに乾燥するタイプで、シベリア高気圧の影響を受けている。
E気候は最暖月の平均気温が10°C未満という極寒の世界。**ET(ツンドラ気候)**では短い夏にコケ類が生え、イヌイットがトナカイの遊牧を行っている。**EF(氷雪気候)**は南極やグリーンランドのように一年中氷と雪に覆われた場所だ。
💡 地理の豆知識: D気候は南半球にほとんどない!対応する緯度に大きな大陸がないからなんだ。

雨温図の読み取り問題は絶対に出るから、手順をマスターしよう!シンガポールを例に見てみると、一年中気温が25°C超えで降水量も多い。これは**Af(熱帯雨林気候)**の典型例だ。
まず気温の線を見てA・C・D・Eを判断し、次に降水量の棒グラフでf・w・sを決める。最後に気温の高さでa・b・cを判断すればOK!
重要な数値は絶対に覚えよう。A気候は最寒月18°C以上、C気候は**-3°C以上18°C未満、D気候は最寒月-3°C未満で最暖月10°C以上、E気候は最暖月10°C**未満だ。
アルファベット2文字目の意味も大切。fは湿潤(乾季なし)、wは冬乾燥、sは夏乾燥を表している。
💡 覚え方のコツ: 気候→植生→農業をセットで覚えよう!Cs→地中海性気候→硬葉樹林→オリーブ・ブドウという流れで記憶に定着するよ。

5つの主要気候帯を表で整理すると、それぞれの特徴がくっきり見えてくる。**熱帯(A)**は一年中高温、**乾燥帯(B)**は降水量不足、**温帯(C)**は四季が明瞭、**冷帯(D)**は冬が厳寒、**寒帯(E)**は一年中寒冷という覚え方でバッチリだ。
植生との関係も重要で、気候が決まれば自然とそこに生える植物も決まってくる。熱帯雨林、砂漠、照葉樹林、針葉樹林、ツンドラという順番で覚えよう。
農業や人々の暮らしも気候と密接に関係している。稲作、牧畜、オリーブ栽培、林業など、それぞれの気候に適応した生活スタイルが発達してきたんだ。
これらの知識を使えば、世界のどこの地域でも気候の特徴や人々の暮らしを予想できるようになる。地理って実は身近で面白い学問なんだよ!
💡 最終チェック: 数値の暗記、雨温図の読み取り手順、気候と植生と農業のセット、この3つができればテストは安心だ!
Náš AI společník je speciálně vytvořen pro potřeby studentů. Na základě milionů obsahových materiálů, které máme na platformě, můžeme studentům poskytovat opravdu smysluplné a relevantní odpovědi. Ale nejde jen o odpovědi, společník je ještě více o provázení studentů jejich každodenními výzvami v učení, s personalizovanými studijními plány, kvízy nebo obsahovými materiály v chatu a 100% personalizací na základě dovedností a vývoje studentů.
Aplikaci si můžete stáhnout z obchodu Google Play a Apple App Store.
Ano, máte bezplatný přístup k obsahu v aplikaci a k našemu společníkovi s umělou inteligencí. Chcete-li odemknout určité funkce aplikace, můžete si zakoupit aplikaci Knowunity Pro.
App Store
Google Play
Aplikace je velmi jednoduchá na používání a dobře navržená. Zatím jsem našel vše, co jsem hledal, a mohl jsem se z prezentací hodně naučit! Určitě použiju aplikaci na školní úkol! A samozřejmě taky hodně pomáhá jako inspirace.
Stefan S
uživatel iOS
Tahle aplikace je fakt skvělá. Je tam tolik studijních poznámek a pomůcek [...]. Můj problémový předmět je například francouzština a aplikace nabízí tolik možností pomoci. Díky této aplikaci jsem si zlepšil francouzštinu. Doporučil bych ji každému.
Samantha Klich
uživatelka Androidu
Páni, jsem opravdu ohromen. Zkusil jsem aplikaci jen proto, že jsem ji mnohokrát viděl v reklamách, a byl jsem naprosto ohromen. Tato aplikace je TA POMOC, kterou chceš do školy, a především nabízí spoustu věcí, jako jsou cvičení a přehledy faktů, které mi osobně VELMI pomohly.
Anna
uživatelka iOS
Dříve jsem měl problémy s dokončováním úkolů včas, dokud jsem neobjevil Knowunity, který nejen usnadňuje nahrávání mého vlastního obsahu, ale také poskytuje skvělé shrnutí, díky kterým je moje práce rychlejší a efektivnější.
Thomas R
uživatel iOS
Vždy bylo výzvou najít všechny důležité informace pro mé úkoly – od té doby, co používám Knowunity, můžu jednoduše nahrát svůj obsah a těžit ze shrnutí ostatních, což mi hodně pomáhá s organizací.
Lisa M
uživatelka Androidu
Často jsem měl pocit, že nemám dostatečný přehled při učení, ale od té doby, co používám Knowunity, to už neplatí – nahraju svůj obsah a vždy najdu užitečná shrnutí na platformě, což mi učení značně usnadňuje.
David K
uživatel iOS
Ta aplikace je prostě skvělá! Stačí zadat téma do vyhledávání a dostanu odpověď opravdu rychle. Nemusím koukat na 10 YouTube videí, abych něčemu porozuměl, takže šetřím čas. Vřele doporučuji!
Sudenaz Ocak
uživatel Androidu
Ve škole mi matematika vůbec nešla, ale díky této aplikaci se mi teď daří lépe. Jsem moc vděčný, že jste tuhle aplikaci vytvořili.
Greenlight Bonnie
uživatel Androidu
Dřív bylo opravdu těžké shromáždit všechny informace na moje prezentace. Ale od té doby, co používám Knowunity, prostě nahraju svoje poznámky a najdu skvělé souhrny od ostatních – díky tomu je moje studium mnohem efektivnější!
Julia S
uživatelka Androidu
Byl jsem neustále ve stresu kvůli všem studijním materiálům, ale od té doby, co používám Knowunity, nahrávám svoje věci a koukám na super souhrny od ostatních – opravdu mi to pomáhá všechno lépe zvládat a je to mnohem méně stresující.
Marco B
uživatel iOS
TY KVÍZY A KARTIČKY SOU TAK UŽITEČNÝ A MILUJU Knowunity AI. JE TO TAKY DOSLOVA JAKO CHATGPT ALE CHYTŘEJŠÍ!! POMOHLO MI TO I S PROBLÉMY S ŘASENKOU!! A TAKY S MÝMA SKUTEČNÝMA PŘEDMĚTAMA! JASNÝ 😍😁😲🤑💗✨🎀😮
Sarah L
uživatelka Androidu
Dřív jsem trávil hodiny googlováním školních materiálů, ale teď prostě nahraju svoje věci na Knowunity a prohlížím si užitečné souhrny od ostatních – při přípravě na zkoušky se cítím mnohem jistější.
Paul T
uživatel iOS
Aplikace je velmi jednoduchá na používání a dobře navržená. Zatím jsem našel vše, co jsem hledal, a mohl jsem se z prezentací hodně naučit! Určitě použiju aplikaci na školní úkol! A samozřejmě taky hodně pomáhá jako inspirace.
Stefan S
uživatel iOS
Tahle aplikace je fakt skvělá. Je tam tolik studijních poznámek a pomůcek [...]. Můj problémový předmět je například francouzština a aplikace nabízí tolik možností pomoci. Díky této aplikaci jsem si zlepšil francouzštinu. Doporučil bych ji každému.
Samantha Klich
uživatelka Androidu
Páni, jsem opravdu ohromen. Zkusil jsem aplikaci jen proto, že jsem ji mnohokrát viděl v reklamách, a byl jsem naprosto ohromen. Tato aplikace je TA POMOC, kterou chceš do školy, a především nabízí spoustu věcí, jako jsou cvičení a přehledy faktů, které mi osobně VELMI pomohly.
Anna
uživatelka iOS
Dříve jsem měl problémy s dokončováním úkolů včas, dokud jsem neobjevil Knowunity, který nejen usnadňuje nahrávání mého vlastního obsahu, ale také poskytuje skvělé shrnutí, díky kterým je moje práce rychlejší a efektivnější.
Thomas R
uživatel iOS
Vždy bylo výzvou najít všechny důležité informace pro mé úkoly – od té doby, co používám Knowunity, můžu jednoduše nahrát svůj obsah a těžit ze shrnutí ostatních, což mi hodně pomáhá s organizací.
Lisa M
uživatelka Androidu
Často jsem měl pocit, že nemám dostatečný přehled při učení, ale od té doby, co používám Knowunity, to už neplatí – nahraju svůj obsah a vždy najdu užitečná shrnutí na platformě, což mi učení značně usnadňuje.
David K
uživatel iOS
Ta aplikace je prostě skvělá! Stačí zadat téma do vyhledávání a dostanu odpověď opravdu rychle. Nemusím koukat na 10 YouTube videí, abych něčemu porozuměl, takže šetřím čas. Vřele doporučuji!
Sudenaz Ocak
uživatel Androidu
Ve škole mi matematika vůbec nešla, ale díky této aplikaci se mi teď daří lépe. Jsem moc vděčný, že jste tuhle aplikaci vytvořili.
Greenlight Bonnie
uživatel Androidu
Dřív bylo opravdu těžké shromáždit všechny informace na moje prezentace. Ale od té doby, co používám Knowunity, prostě nahraju svoje poznámky a najdu skvělé souhrny od ostatních – díky tomu je moje studium mnohem efektivnější!
Julia S
uživatelka Androidu
Byl jsem neustále ve stresu kvůli všem studijním materiálům, ale od té doby, co používám Knowunity, nahrávám svoje věci a koukám na super souhrny od ostatních – opravdu mi to pomáhá všechno lépe zvládat a je to mnohem méně stresující.
Marco B
uživatel iOS
TY KVÍZY A KARTIČKY SOU TAK UŽITEČNÝ A MILUJU Knowunity AI. JE TO TAKY DOSLOVA JAKO CHATGPT ALE CHYTŘEJŠÍ!! POMOHLO MI TO I S PROBLÉMY S ŘASENKOU!! A TAKY S MÝMA SKUTEČNÝMA PŘEDMĚTAMA! JASNÝ 😍😁😲🤑💗✨🎀😮
Sarah L
uživatelka Androidu
Dřív jsem trávil hodiny googlováním školních materiálů, ale teď prostě nahraju svoje věci na Knowunity a prohlížím si užitečné souhrny od ostatních – při přípravě na zkoušky se cítím mnohem jistější.
Paul T
uživatel iOS
地球上の気候は、その土地に住む人々の生活や農業に大きな影響を与えている。ドイツの気候学者ケッペンが作った気候区分を使えば、世界の複雑な気候を5つの主要な気候帯に分けて理解できるよ。

Přístup ke všem dokumentům
Zlepši své známky
Připoj se k milionům studentů
君たちが住んでいる日本の気候って、実は世界的に見るとかなり特殊なんだ。気候は長年にわたる気温や降水量の平均的な状態で、天気とは全く別物だよ。
植生は、その土地に生えている植物の集まりのこと。森林、草原、砂漠などがあるけど、これらは気候を映す「鏡」のような存在なんだ。暑くて雨が多ければジャングル、乾燥していれば砂漠になる。
ケッペンの気候区分は、世界をアルファベットで5つに分類する方法で、高校地理の基本中の基本。A(熱帯)、B(乾燥帯)、C(温帯)、D(冷帯)、E(寒帯)に分かれている。
💡 覚えておこう: 樹木が育つかどうかが重要なポイント!A・C・D気候は森林気候、B・E気候は無樹木気候だよ。

Přístup ke všem dokumentům
Zlepši své známky
Připoj se k milionům studentů
一年中暖かいA気候の世界を見てみよう。最寒月の平均気温が18°C以上という条件で、常夏の楽園みたいな場所だ。
**Af(熱帯雨林気候)**はアマゾンや東南アジアに見られる。一年中高温多雨でスコールが降り、熱帯雨林が密生している。ここでは焼畑農業やプランテーションが行われているよ。**Aw(サバナ気候)**は雨季と乾季がはっきりしていて、アフリカの野生動物の宝庫として有名だ。
**B気候(乾燥帯)**は降水量が極端に少ない場所。亜熱帯高圧帯の影響で、緯度20-30度付近に分布している。**BW(砂漠気候)**はサハラ砂漠のような極乾燥地域で、**BS(ステップ気候)**は短い雨季がある草原地帯だ。
💡 テスト対策: なぜ乾燥するのか?亜熱帯高圧帯、内陸性、山脈の風下側がキーワードだよ!

Přístup ke všem dokumentům
Zlepši své známky
Připoj se k milionům studentů
日本に住む君たちにとって最も身近なC気候は、最寒月の平均気温が-3°C以上18°C未満で四季の変化が明瞭なのが特徴だ。
**Cfa(温暖湿潤気候)**が日本の大部分を占めている。夏は高温多湿、冬は寒冷で、照葉樹林が発達する。稲作に適していて人口密度が高いのも納得できるよね。**Cfb(西岸海洋性気候)**は西ヨーロッパに見られ、偏西風と暖流の影響で気温の年較差が小さい。
面白いのは**Cs(地中海性気候)**で、夏は高温乾燥、冬に雨が降る。熱帯とは雨季と乾季が逆なんだ!硬葉樹林が発達し、オリーブやブドウの栽培で有名な地中海式農業が行われている。
💡 比較して覚えよう: 同じC気候でも、ローマ(夏乾燥)と東京(夏多雨)では農業も文化も全く違うよ!

Přístup ke všem dokumentům
Zlepši své známky
Připoj se k milionům studentů
北の大地の厳しい世界を見てみよう。D気候は最寒月の平均気温が-3°C未満で、冬の寒さが厳しいのが特徴だ。
**Df(冷帯湿潤気候)**はシベリアやカナダに広がり、タイガと呼ばれる針葉樹林が発達している。モミやトウヒが一面に広がる光景は壮観だよ。Dwは冬がさらに乾燥するタイプで、シベリア高気圧の影響を受けている。
E気候は最暖月の平均気温が10°C未満という極寒の世界。**ET(ツンドラ気候)**では短い夏にコケ類が生え、イヌイットがトナカイの遊牧を行っている。**EF(氷雪気候)**は南極やグリーンランドのように一年中氷と雪に覆われた場所だ。
💡 地理の豆知識: D気候は南半球にほとんどない!対応する緯度に大きな大陸がないからなんだ。

Přístup ke všem dokumentům
Zlepši své známky
Připoj se k milionům studentů
雨温図の読み取り問題は絶対に出るから、手順をマスターしよう!シンガポールを例に見てみると、一年中気温が25°C超えで降水量も多い。これは**Af(熱帯雨林気候)**の典型例だ。
まず気温の線を見てA・C・D・Eを判断し、次に降水量の棒グラフでf・w・sを決める。最後に気温の高さでa・b・cを判断すればOK!
重要な数値は絶対に覚えよう。A気候は最寒月18°C以上、C気候は**-3°C以上18°C未満、D気候は最寒月-3°C未満で最暖月10°C以上、E気候は最暖月10°C**未満だ。
アルファベット2文字目の意味も大切。fは湿潤(乾季なし)、wは冬乾燥、sは夏乾燥を表している。
💡 覚え方のコツ: 気候→植生→農業をセットで覚えよう!Cs→地中海性気候→硬葉樹林→オリーブ・ブドウという流れで記憶に定着するよ。

Přístup ke všem dokumentům
Zlepši své známky
Připoj se k milionům studentů
5つの主要気候帯を表で整理すると、それぞれの特徴がくっきり見えてくる。**熱帯(A)**は一年中高温、**乾燥帯(B)**は降水量不足、**温帯(C)**は四季が明瞭、**冷帯(D)**は冬が厳寒、**寒帯(E)**は一年中寒冷という覚え方でバッチリだ。
植生との関係も重要で、気候が決まれば自然とそこに生える植物も決まってくる。熱帯雨林、砂漠、照葉樹林、針葉樹林、ツンドラという順番で覚えよう。
農業や人々の暮らしも気候と密接に関係している。稲作、牧畜、オリーブ栽培、林業など、それぞれの気候に適応した生活スタイルが発達してきたんだ。
これらの知識を使えば、世界のどこの地域でも気候の特徴や人々の暮らしを予想できるようになる。地理って実は身近で面白い学問なんだよ!
💡 最終チェック: 数値の暗記、雨温図の読み取り手順、気候と植生と農業のセット、この3つができればテストは安心だ!
Náš AI společník je speciálně vytvořen pro potřeby studentů. Na základě milionů obsahových materiálů, které máme na platformě, můžeme studentům poskytovat opravdu smysluplné a relevantní odpovědi. Ale nejde jen o odpovědi, společník je ještě více o provázení studentů jejich každodenními výzvami v učení, s personalizovanými studijními plány, kvízy nebo obsahovými materiály v chatu a 100% personalizací na základě dovedností a vývoje studentů.
Aplikaci si můžete stáhnout z obchodu Google Play a Apple App Store.
Ano, máte bezplatný přístup k obsahu v aplikaci a k našemu společníkovi s umělou inteligencí. Chcete-li odemknout určité funkce aplikace, můžete si zakoupit aplikaci Knowunity Pro.
1
Chytré Nástroje NOVÉ
Přeměň tyto poznámky na: ✓ 50+ Cvičných Otázek ✓ Interaktivní Kartičky ✓ Úplný zkušební test ✓ Osnovy Esejů
App Store
Google Play
Aplikace je velmi jednoduchá na používání a dobře navržená. Zatím jsem našel vše, co jsem hledal, a mohl jsem se z prezentací hodně naučit! Určitě použiju aplikaci na školní úkol! A samozřejmě taky hodně pomáhá jako inspirace.
Stefan S
uživatel iOS
Tahle aplikace je fakt skvělá. Je tam tolik studijních poznámek a pomůcek [...]. Můj problémový předmět je například francouzština a aplikace nabízí tolik možností pomoci. Díky této aplikaci jsem si zlepšil francouzštinu. Doporučil bych ji každému.
Samantha Klich
uživatelka Androidu
Páni, jsem opravdu ohromen. Zkusil jsem aplikaci jen proto, že jsem ji mnohokrát viděl v reklamách, a byl jsem naprosto ohromen. Tato aplikace je TA POMOC, kterou chceš do školy, a především nabízí spoustu věcí, jako jsou cvičení a přehledy faktů, které mi osobně VELMI pomohly.
Anna
uživatelka iOS
Dříve jsem měl problémy s dokončováním úkolů včas, dokud jsem neobjevil Knowunity, který nejen usnadňuje nahrávání mého vlastního obsahu, ale také poskytuje skvělé shrnutí, díky kterým je moje práce rychlejší a efektivnější.
Thomas R
uživatel iOS
Vždy bylo výzvou najít všechny důležité informace pro mé úkoly – od té doby, co používám Knowunity, můžu jednoduše nahrát svůj obsah a těžit ze shrnutí ostatních, což mi hodně pomáhá s organizací.
Lisa M
uživatelka Androidu
Často jsem měl pocit, že nemám dostatečný přehled při učení, ale od té doby, co používám Knowunity, to už neplatí – nahraju svůj obsah a vždy najdu užitečná shrnutí na platformě, což mi učení značně usnadňuje.
David K
uživatel iOS
Ta aplikace je prostě skvělá! Stačí zadat téma do vyhledávání a dostanu odpověď opravdu rychle. Nemusím koukat na 10 YouTube videí, abych něčemu porozuměl, takže šetřím čas. Vřele doporučuji!
Sudenaz Ocak
uživatel Androidu
Ve škole mi matematika vůbec nešla, ale díky této aplikaci se mi teď daří lépe. Jsem moc vděčný, že jste tuhle aplikaci vytvořili.
Greenlight Bonnie
uživatel Androidu
Dřív bylo opravdu těžké shromáždit všechny informace na moje prezentace. Ale od té doby, co používám Knowunity, prostě nahraju svoje poznámky a najdu skvělé souhrny od ostatních – díky tomu je moje studium mnohem efektivnější!
Julia S
uživatelka Androidu
Byl jsem neustále ve stresu kvůli všem studijním materiálům, ale od té doby, co používám Knowunity, nahrávám svoje věci a koukám na super souhrny od ostatních – opravdu mi to pomáhá všechno lépe zvládat a je to mnohem méně stresující.
Marco B
uživatel iOS
TY KVÍZY A KARTIČKY SOU TAK UŽITEČNÝ A MILUJU Knowunity AI. JE TO TAKY DOSLOVA JAKO CHATGPT ALE CHYTŘEJŠÍ!! POMOHLO MI TO I S PROBLÉMY S ŘASENKOU!! A TAKY S MÝMA SKUTEČNÝMA PŘEDMĚTAMA! JASNÝ 😍😁😲🤑💗✨🎀😮
Sarah L
uživatelka Androidu
Dřív jsem trávil hodiny googlováním školních materiálů, ale teď prostě nahraju svoje věci na Knowunity a prohlížím si užitečné souhrny od ostatních – při přípravě na zkoušky se cítím mnohem jistější.
Paul T
uživatel iOS
Aplikace je velmi jednoduchá na používání a dobře navržená. Zatím jsem našel vše, co jsem hledal, a mohl jsem se z prezentací hodně naučit! Určitě použiju aplikaci na školní úkol! A samozřejmě taky hodně pomáhá jako inspirace.
Stefan S
uživatel iOS
Tahle aplikace je fakt skvělá. Je tam tolik studijních poznámek a pomůcek [...]. Můj problémový předmět je například francouzština a aplikace nabízí tolik možností pomoci. Díky této aplikaci jsem si zlepšil francouzštinu. Doporučil bych ji každému.
Samantha Klich
uživatelka Androidu
Páni, jsem opravdu ohromen. Zkusil jsem aplikaci jen proto, že jsem ji mnohokrát viděl v reklamách, a byl jsem naprosto ohromen. Tato aplikace je TA POMOC, kterou chceš do školy, a především nabízí spoustu věcí, jako jsou cvičení a přehledy faktů, které mi osobně VELMI pomohly.
Anna
uživatelka iOS
Dříve jsem měl problémy s dokončováním úkolů včas, dokud jsem neobjevil Knowunity, který nejen usnadňuje nahrávání mého vlastního obsahu, ale také poskytuje skvělé shrnutí, díky kterým je moje práce rychlejší a efektivnější.
Thomas R
uživatel iOS
Vždy bylo výzvou najít všechny důležité informace pro mé úkoly – od té doby, co používám Knowunity, můžu jednoduše nahrát svůj obsah a těžit ze shrnutí ostatních, což mi hodně pomáhá s organizací.
Lisa M
uživatelka Androidu
Často jsem měl pocit, že nemám dostatečný přehled při učení, ale od té doby, co používám Knowunity, to už neplatí – nahraju svůj obsah a vždy najdu užitečná shrnutí na platformě, což mi učení značně usnadňuje.
David K
uživatel iOS
Ta aplikace je prostě skvělá! Stačí zadat téma do vyhledávání a dostanu odpověď opravdu rychle. Nemusím koukat na 10 YouTube videí, abych něčemu porozuměl, takže šetřím čas. Vřele doporučuji!
Sudenaz Ocak
uživatel Androidu
Ve škole mi matematika vůbec nešla, ale díky této aplikaci se mi teď daří lépe. Jsem moc vděčný, že jste tuhle aplikaci vytvořili.
Greenlight Bonnie
uživatel Androidu
Dřív bylo opravdu těžké shromáždit všechny informace na moje prezentace. Ale od té doby, co používám Knowunity, prostě nahraju svoje poznámky a najdu skvělé souhrny od ostatních – díky tomu je moje studium mnohem efektivnější!
Julia S
uživatelka Androidu
Byl jsem neustále ve stresu kvůli všem studijním materiálům, ale od té doby, co používám Knowunity, nahrávám svoje věci a koukám na super souhrny od ostatních – opravdu mi to pomáhá všechno lépe zvládat a je to mnohem méně stresující.
Marco B
uživatel iOS
TY KVÍZY A KARTIČKY SOU TAK UŽITEČNÝ A MILUJU Knowunity AI. JE TO TAKY DOSLOVA JAKO CHATGPT ALE CHYTŘEJŠÍ!! POMOHLO MI TO I S PROBLÉMY S ŘASENKOU!! A TAKY S MÝMA SKUTEČNÝMA PŘEDMĚTAMA! JASNÝ 😍😁😲🤑💗✨🎀😮
Sarah L
uživatelka Androidu
Dřív jsem trávil hodiny googlováním školních materiálů, ale teď prostě nahraju svoje věci na Knowunity a prohlížím si užitečné souhrny od ostatních – při přípravě na zkoušky se cítím mnohem jistější.
Paul T
uživatel iOS