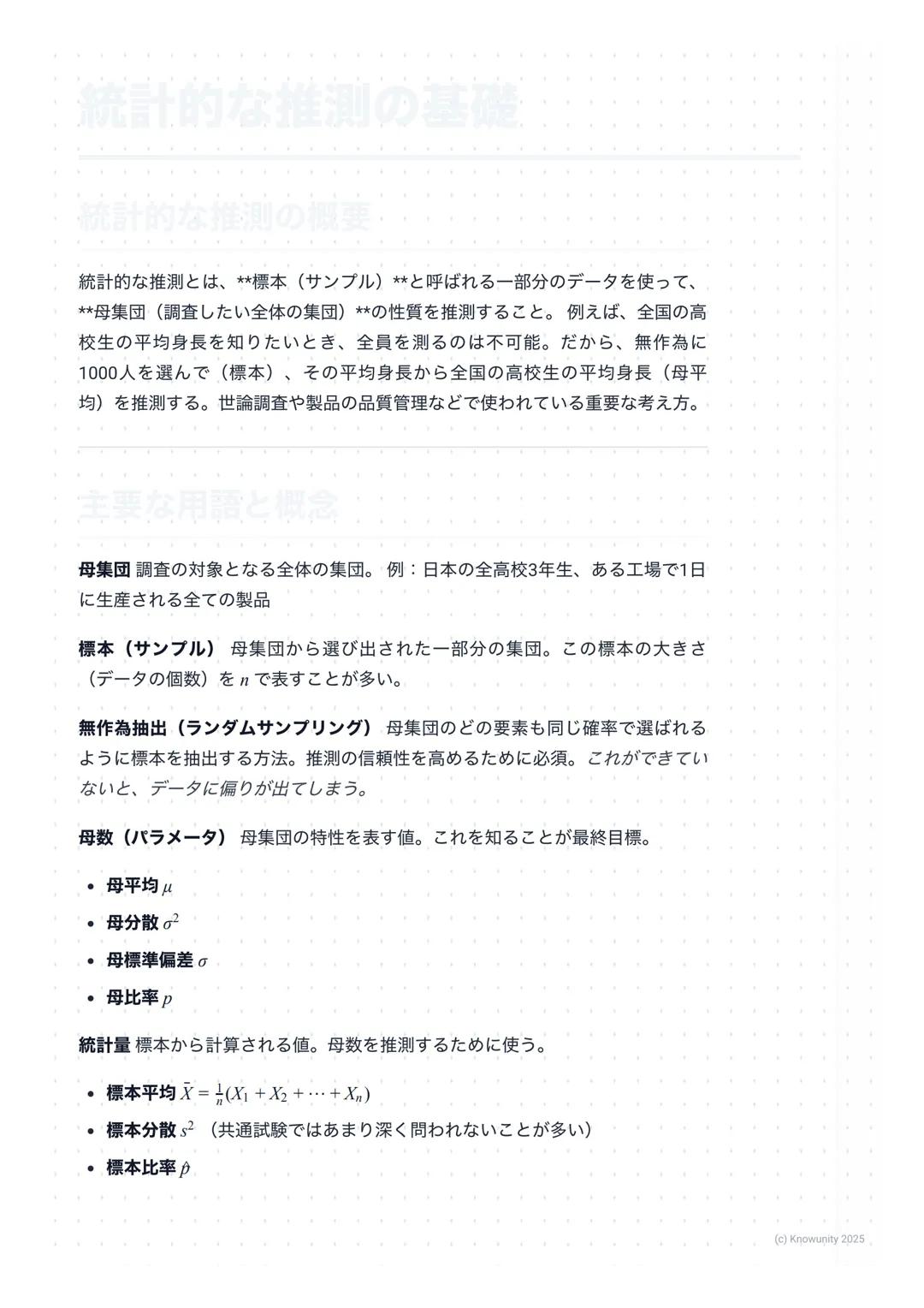
統計的推測って聞くと難しそうだけど、実は身近なところで使われている便利な道具なんだ。全国の高校生の平均身長や世論調査など、全部を調べられないときに一部分のデータから全体を推測する方法を学んでいこう。
Registruj se, abys viděl obsahJe to zdarma!
Přístup ke všem dokumentům
Zlepši své známky
Připoj se k milionům studentů
Knowunity AI
Předměty
Triangle Congruence and Similarity Theorems
Triangle Properties and Classification
Linear Equations and Graphs
Geometric Angle Relationships
Trigonometric Functions and Identities
Equation Solving Techniques
Circle Geometry Fundamentals
Division Operations and Methods
Basic Differentiation Rules
Exponent and Logarithm Properties
Zobrazit všechna témata
Human Organ Systems
Reproductive Cell Cycles
Biological Sciences Subdisciplines
Cellular Energy Metabolism
Autotrophic Energy Processes
Inheritance Patterns and Principles
Biomolecular Structure and Organization
Cell Cycle and Division Mechanics
Cellular Organization and Development
Biological Structural Organization
Zobrazit všechna témata
Chemical Sciences and Applications
Atomic Structure and Composition
Molecular Electron Structure Representation
Atomic Electron Behavior
Matter Properties and Water
Mole Concept and Calculations
Gas Laws and Behavior
Periodic Table Organization
Chemical Thermodynamics Fundamentals
Chemical Bond Types and Properties
Zobrazit všechna témata
European Renaissance and Enlightenment
European Cultural Movements 800-1920
American Revolution Era 1763-1797
American Civil War 1861-1865
Global Imperial Systems
Mongol and Chinese Dynasties
U.S. Presidents and World Leaders
Historical Sources and Documentation
World Wars Era and Impact
World Religious Systems
Zobrazit všechna témata
Classic and Contemporary Novels
Literary Character Analysis
Rhetorical Theory and Practice
Classic Literary Narratives
Reading Analysis and Interpretation
Narrative Structure and Techniques
English Language Components
Influential English-Language Authors
Basic Sentence Structure
Narrative Voice and Perspective
Zobrazit všechna témata
55
•
Aktualizováno Mar 20, 2026
•
統計的推測って聞くと難しそうだけど、実は身近なところで使われている便利な道具なんだ。全国の高校生の平均身長や世論調査など、全部を調べられないときに一部分のデータから全体を推測する方法を学んでいこう。









統計的推測は、一部分のデータ(標本)から全体(母集団)の特徴を推測する技術だ。例えば、全国の高校生の身長を知りたいとき、全員を測るのは無理だから、1000人をランダムに選んでその平均から全体を推測するんだ。
母集団は調査したい全体の集団で、標本はそこから選んだ一部分。標本の大きさをで表す。重要なのは無作為抽出で、これができないとデータに偏りが生まれてしまう。
母数(、など)は母集団の真の値で、統計量(など)は標本から計算する値だ。母数は固定された未知の値、統計量は標本によって変わる確率変数という違いを覚えておこう。
💡 覚えておこう: 母数は定数、統計量は確率変数!この区別は絶対に重要。

標本平均には素晴らしい性質がある。まず、期待値で母平均と一致し、分散でサンプルサイズが大きいほど小さくなる。つまり、たくさんデータを取るほど推定の精度が上がるんだ。
中心極限定理が統計学の核心だ。母集団がどんな分布でも、が十分大きければ標本平均は近似的に正規分布に従う。
この定理のおかげで、標準化の式を使って標準正規分布で確率計算ができる。母集団の分布が分からなくても推測できるのがすごいところ。
💡 ポイント: 中心極限定理は「どんな分布でも標本平均は正規分布に近づく」魔法の定理!

標本平均は母平均の良い推定値だけど、ぴったり一致することは稀だ。そこで「信頼区間」という考え方を使う。これは「母平均がだいたいこの範囲にある」という区間を確率付きで示す方法。
信頼度95%の信頼区間の公式はだ。標準正規分布で-1.96から1.96の間に95%の確率で入ることを利用している。
注意したいのは信頼度の意味。「この区間に母平均が95%の確率で入る」ではなく、「同じ方法を100回繰り返したら、約95個の区間が真の母平均を含む」という意味なんだ。
💡 間違いやすいポイント: 信頼度は「方法の信頼性」を表している!

仮説検定は、ある仮説が正しいかを標本データで確率的に判断する手法だ。帰無仮説(「差がない」「効果がない」)と対立仮説(主張したい内容)を立てる。
有意水準は「帰無仮説が正しいのに間違って棄却する確率」で、普通は5%や1%を使う。検定統計量がこの確率以下の領域(棄却域)に入ったらを棄却する。
検定の手順は:①仮説設定 ②有意水準決定 ③検定統計量計算 ④棄却域との比較 ⑤結論。棄却できないときは「が正しい」ではなく「が間違っているとは言えない」と表現する。
💡 重要: 棄却できない ≠ 帰無仮説が正しい。証拠不十分という意味!

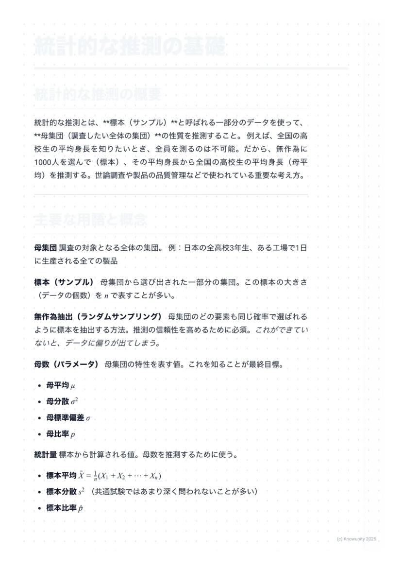
工場のお菓子の重さで実際に計算してみよう。母標準偏差g、標本サイズ個、標本平均gの場合を考える。
信頼度95%の信頼区間の公式に代入:。区間の幅の半分は$1.96 \times 0.3 = 0.588$。
したがって信頼区間はとなる。この区間に母平均が95%の信頼度で含まれると推定できる。
💡 計算のコツ: を忘れがち。分母は必ずで割る!

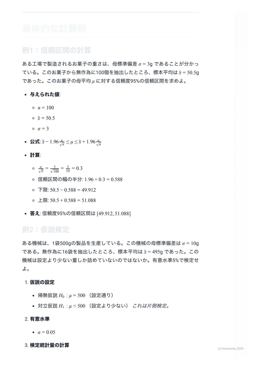
機械が500g設定で生産しているが、実際は少ないのではないかを検定してみよう。g、袋、gの場合。
帰無仮説、対立仮説(片側検定)、有意水準を設定。検定統計量は。
片側検定の棄却域は。計算したはこの棄却域に入るため、を棄却。機械は設定より少ない量しか詰めていないと結論できる。
💡 片側と両側: 対立仮説に「≠」があれば両側検定、「<」「>」があれば片側検定!

よく使うZ値を覚えておこう:信頼度90%で±1.645、95%で±1.96、99%で±2.58。これらは試験で頻出だから暗記必須だ。
信頼区間の幅は、信頼度を上げると広くなり、サンプルサイズを大きくすると狭くなる。精度と信頼度のトレードオフ関係を理解しよう。
計算ミスで多いのはとの混同。標準誤差の分母は必ずだ。焦らずに公式を確認してから計算に入ろう。
💡 試験のコツ: 公式の確認→値の代入→計算の順番で落ち着いて解こう!

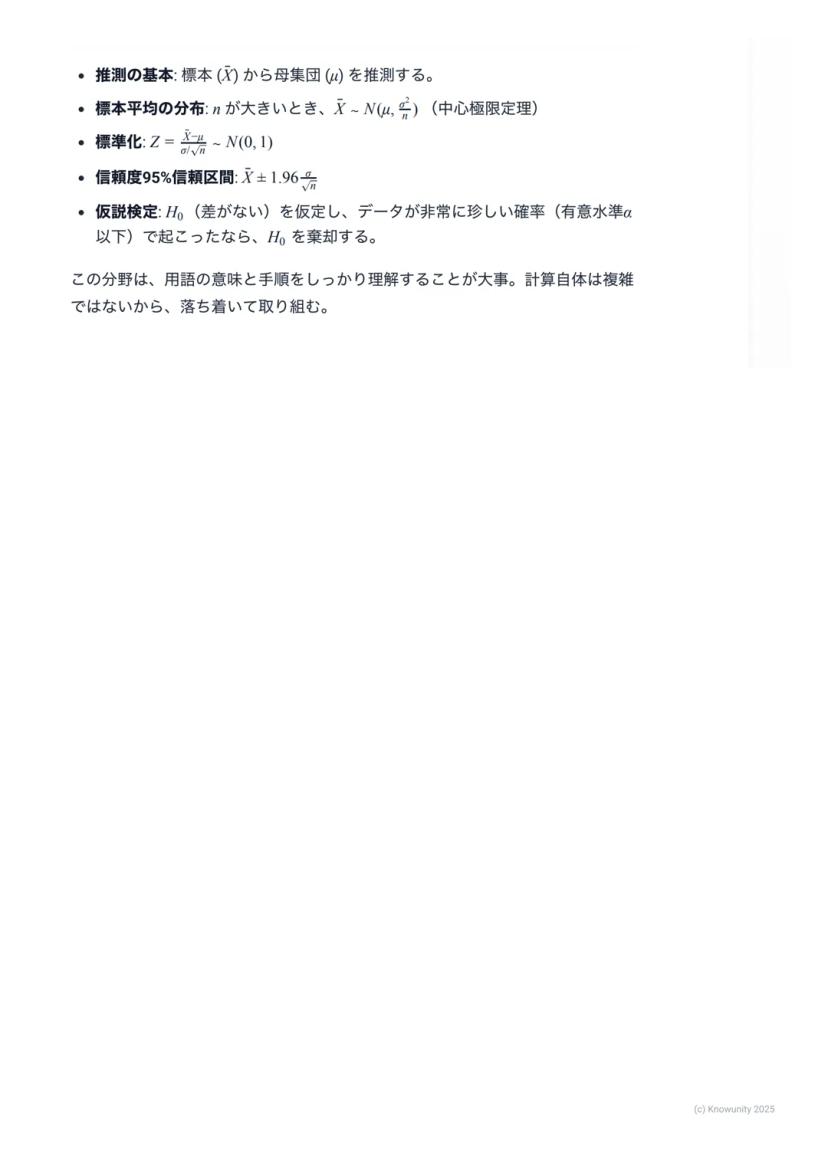
統計的推測の流れは:標本から母集団を推測、中心極限定理で、標準化でとなる。
信頼区間はで母平均の範囲を推定し、仮説検定は(差がない)を仮定して珍しいデータなら棄却する方法だ。
この分野は用語の意味と手順の理解が最重要。計算自体は複雑じゃないから、概念をしっかり押さえて練習すれば必ずできるようになる。統計は現代社会で超重要なスキルだから、しっかりマスターしよう。
💡 最終チェック: 用語の意味→手順の確認→計算練習の順番で完璧!
Náš AI společník je speciálně vytvořen pro potřeby studentů. Na základě milionů obsahových materiálů, které máme na platformě, můžeme studentům poskytovat opravdu smysluplné a relevantní odpovědi. Ale nejde jen o odpovědi, společník je ještě více o provázení studentů jejich každodenními výzvami v učení, s personalizovanými studijními plány, kvízy nebo obsahovými materiály v chatu a 100% personalizací na základě dovedností a vývoje studentů.
Aplikaci si můžete stáhnout z obchodu Google Play a Apple App Store.
Ano, máte bezplatný přístup k obsahu v aplikaci a k našemu společníkovi s umělou inteligencí. Chcete-li odemknout určité funkce aplikace, můžete si zakoupit aplikaci Knowunity Pro.
App Store
Google Play
Aplikace je velmi jednoduchá na používání a dobře navržená. Zatím jsem našel vše, co jsem hledal, a mohl jsem se z prezentací hodně naučit! Určitě použiju aplikaci na školní úkol! A samozřejmě taky hodně pomáhá jako inspirace.
Stefan S
uživatel iOS
Tahle aplikace je fakt skvělá. Je tam tolik studijních poznámek a pomůcek [...]. Můj problémový předmět je například francouzština a aplikace nabízí tolik možností pomoci. Díky této aplikaci jsem si zlepšil francouzštinu. Doporučil bych ji každému.
Samantha Klich
uživatelka Androidu
Páni, jsem opravdu ohromen. Zkusil jsem aplikaci jen proto, že jsem ji mnohokrát viděl v reklamách, a byl jsem naprosto ohromen. Tato aplikace je TA POMOC, kterou chceš do školy, a především nabízí spoustu věcí, jako jsou cvičení a přehledy faktů, které mi osobně VELMI pomohly.
Anna
uživatelka iOS
Dříve jsem měl problémy s dokončováním úkolů včas, dokud jsem neobjevil Knowunity, který nejen usnadňuje nahrávání mého vlastního obsahu, ale také poskytuje skvělé shrnutí, díky kterým je moje práce rychlejší a efektivnější.
Thomas R
uživatel iOS
Vždy bylo výzvou najít všechny důležité informace pro mé úkoly – od té doby, co používám Knowunity, můžu jednoduše nahrát svůj obsah a těžit ze shrnutí ostatních, což mi hodně pomáhá s organizací.
Lisa M
uživatelka Androidu
Často jsem měl pocit, že nemám dostatečný přehled při učení, ale od té doby, co používám Knowunity, to už neplatí – nahraju svůj obsah a vždy najdu užitečná shrnutí na platformě, což mi učení značně usnadňuje.
David K
uživatel iOS
Ta aplikace je prostě skvělá! Stačí zadat téma do vyhledávání a dostanu odpověď opravdu rychle. Nemusím koukat na 10 YouTube videí, abych něčemu porozuměl, takže šetřím čas. Vřele doporučuji!
Sudenaz Ocak
uživatel Androidu
Ve škole mi matematika vůbec nešla, ale díky této aplikaci se mi teď daří lépe. Jsem moc vděčný, že jste tuhle aplikaci vytvořili.
Greenlight Bonnie
uživatel Androidu
Dřív bylo opravdu těžké shromáždit všechny informace na moje prezentace. Ale od té doby, co používám Knowunity, prostě nahraju svoje poznámky a najdu skvělé souhrny od ostatních – díky tomu je moje studium mnohem efektivnější!
Julia S
uživatelka Androidu
Byl jsem neustále ve stresu kvůli všem studijním materiálům, ale od té doby, co používám Knowunity, nahrávám svoje věci a koukám na super souhrny od ostatních – opravdu mi to pomáhá všechno lépe zvládat a je to mnohem méně stresující.
Marco B
uživatel iOS
TY KVÍZY A KARTIČKY SOU TAK UŽITEČNÝ A MILUJU Knowunity AI. JE TO TAKY DOSLOVA JAKO CHATGPT ALE CHYTŘEJŠÍ!! POMOHLO MI TO I S PROBLÉMY S ŘASENKOU!! A TAKY S MÝMA SKUTEČNÝMA PŘEDMĚTAMA! JASNÝ 😍😁😲🤑💗✨🎀😮
Sarah L
uživatelka Androidu
Dřív jsem trávil hodiny googlováním školních materiálů, ale teď prostě nahraju svoje věci na Knowunity a prohlížím si užitečné souhrny od ostatních – při přípravě na zkoušky se cítím mnohem jistější.
Paul T
uživatel iOS
Aplikace je velmi jednoduchá na používání a dobře navržená. Zatím jsem našel vše, co jsem hledal, a mohl jsem se z prezentací hodně naučit! Určitě použiju aplikaci na školní úkol! A samozřejmě taky hodně pomáhá jako inspirace.
Stefan S
uživatel iOS
Tahle aplikace je fakt skvělá. Je tam tolik studijních poznámek a pomůcek [...]. Můj problémový předmět je například francouzština a aplikace nabízí tolik možností pomoci. Díky této aplikaci jsem si zlepšil francouzštinu. Doporučil bych ji každému.
Samantha Klich
uživatelka Androidu
Páni, jsem opravdu ohromen. Zkusil jsem aplikaci jen proto, že jsem ji mnohokrát viděl v reklamách, a byl jsem naprosto ohromen. Tato aplikace je TA POMOC, kterou chceš do školy, a především nabízí spoustu věcí, jako jsou cvičení a přehledy faktů, které mi osobně VELMI pomohly.
Anna
uživatelka iOS
Dříve jsem měl problémy s dokončováním úkolů včas, dokud jsem neobjevil Knowunity, který nejen usnadňuje nahrávání mého vlastního obsahu, ale také poskytuje skvělé shrnutí, díky kterým je moje práce rychlejší a efektivnější.
Thomas R
uživatel iOS
Vždy bylo výzvou najít všechny důležité informace pro mé úkoly – od té doby, co používám Knowunity, můžu jednoduše nahrát svůj obsah a těžit ze shrnutí ostatních, což mi hodně pomáhá s organizací.
Lisa M
uživatelka Androidu
Často jsem měl pocit, že nemám dostatečný přehled při učení, ale od té doby, co používám Knowunity, to už neplatí – nahraju svůj obsah a vždy najdu užitečná shrnutí na platformě, což mi učení značně usnadňuje.
David K
uživatel iOS
Ta aplikace je prostě skvělá! Stačí zadat téma do vyhledávání a dostanu odpověď opravdu rychle. Nemusím koukat na 10 YouTube videí, abych něčemu porozuměl, takže šetřím čas. Vřele doporučuji!
Sudenaz Ocak
uživatel Androidu
Ve škole mi matematika vůbec nešla, ale díky této aplikaci se mi teď daří lépe. Jsem moc vděčný, že jste tuhle aplikaci vytvořili.
Greenlight Bonnie
uživatel Androidu
Dřív bylo opravdu těžké shromáždit všechny informace na moje prezentace. Ale od té doby, co používám Knowunity, prostě nahraju svoje poznámky a najdu skvělé souhrny od ostatních – díky tomu je moje studium mnohem efektivnější!
Julia S
uživatelka Androidu
Byl jsem neustále ve stresu kvůli všem studijním materiálům, ale od té doby, co používám Knowunity, nahrávám svoje věci a koukám na super souhrny od ostatních – opravdu mi to pomáhá všechno lépe zvládat a je to mnohem méně stresující.
Marco B
uživatel iOS
TY KVÍZY A KARTIČKY SOU TAK UŽITEČNÝ A MILUJU Knowunity AI. JE TO TAKY DOSLOVA JAKO CHATGPT ALE CHYTŘEJŠÍ!! POMOHLO MI TO I S PROBLÉMY S ŘASENKOU!! A TAKY S MÝMA SKUTEČNÝMA PŘEDMĚTAMA! JASNÝ 😍😁😲🤑💗✨🎀😮
Sarah L
uživatelka Androidu
Dřív jsem trávil hodiny googlováním školních materiálů, ale teď prostě nahraju svoje věci na Knowunity a prohlížím si užitečné souhrny od ostatních – při přípravě na zkoušky se cítím mnohem jistější.
Paul T
uživatel iOS
統計的推測って聞くと難しそうだけど、実は身近なところで使われている便利な道具なんだ。全国の高校生の平均身長や世論調査など、全部を調べられないときに一部分のデータから全体を推測する方法を学んでいこう。

Přístup ke všem dokumentům
Zlepši své známky
Připoj se k milionům studentů
統計的推測は、一部分のデータ(標本)から全体(母集団)の特徴を推測する技術だ。例えば、全国の高校生の身長を知りたいとき、全員を測るのは無理だから、1000人をランダムに選んでその平均から全体を推測するんだ。
母集団は調査したい全体の集団で、標本はそこから選んだ一部分。標本の大きさをで表す。重要なのは無作為抽出で、これができないとデータに偏りが生まれてしまう。
母数(、など)は母集団の真の値で、統計量(など)は標本から計算する値だ。母数は固定された未知の値、統計量は標本によって変わる確率変数という違いを覚えておこう。
💡 覚えておこう: 母数は定数、統計量は確率変数!この区別は絶対に重要。

Přístup ke všem dokumentům
Zlepši své známky
Připoj se k milionům studentů
標本平均には素晴らしい性質がある。まず、期待値で母平均と一致し、分散でサンプルサイズが大きいほど小さくなる。つまり、たくさんデータを取るほど推定の精度が上がるんだ。
中心極限定理が統計学の核心だ。母集団がどんな分布でも、が十分大きければ標本平均は近似的に正規分布に従う。
この定理のおかげで、標準化の式を使って標準正規分布で確率計算ができる。母集団の分布が分からなくても推測できるのがすごいところ。
💡 ポイント: 中心極限定理は「どんな分布でも標本平均は正規分布に近づく」魔法の定理!

Přístup ke všem dokumentům
Zlepši své známky
Připoj se k milionům studentů
標本平均は母平均の良い推定値だけど、ぴったり一致することは稀だ。そこで「信頼区間」という考え方を使う。これは「母平均がだいたいこの範囲にある」という区間を確率付きで示す方法。
信頼度95%の信頼区間の公式はだ。標準正規分布で-1.96から1.96の間に95%の確率で入ることを利用している。
注意したいのは信頼度の意味。「この区間に母平均が95%の確率で入る」ではなく、「同じ方法を100回繰り返したら、約95個の区間が真の母平均を含む」という意味なんだ。
💡 間違いやすいポイント: 信頼度は「方法の信頼性」を表している!

Přístup ke všem dokumentům
Zlepši své známky
Připoj se k milionům studentů
仮説検定は、ある仮説が正しいかを標本データで確率的に判断する手法だ。帰無仮説(「差がない」「効果がない」)と対立仮説(主張したい内容)を立てる。
有意水準は「帰無仮説が正しいのに間違って棄却する確率」で、普通は5%や1%を使う。検定統計量がこの確率以下の領域(棄却域)に入ったらを棄却する。
検定の手順は:①仮説設定 ②有意水準決定 ③検定統計量計算 ④棄却域との比較 ⑤結論。棄却できないときは「が正しい」ではなく「が間違っているとは言えない」と表現する。
💡 重要: 棄却できない ≠ 帰無仮説が正しい。証拠不十分という意味!

Přístup ke všem dokumentům
Zlepši své známky
Připoj se k milionům studentů
工場のお菓子の重さで実際に計算してみよう。母標準偏差g、標本サイズ個、標本平均gの場合を考える。
信頼度95%の信頼区間の公式に代入:。区間の幅の半分は$1.96 \times 0.3 = 0.588$。
したがって信頼区間はとなる。この区間に母平均が95%の信頼度で含まれると推定できる。
💡 計算のコツ: を忘れがち。分母は必ずで割る!

Přístup ke všem dokumentům
Zlepši své známky
Připoj se k milionům studentů
機械が500g設定で生産しているが、実際は少ないのではないかを検定してみよう。g、袋、gの場合。
帰無仮説、対立仮説(片側検定)、有意水準を設定。検定統計量は。
片側検定の棄却域は。計算したはこの棄却域に入るため、を棄却。機械は設定より少ない量しか詰めていないと結論できる。
💡 片側と両側: 対立仮説に「≠」があれば両側検定、「<」「>」があれば片側検定!

Přístup ke všem dokumentům
Zlepši své známky
Připoj se k milionům studentů
よく使うZ値を覚えておこう:信頼度90%で±1.645、95%で±1.96、99%で±2.58。これらは試験で頻出だから暗記必須だ。
信頼区間の幅は、信頼度を上げると広くなり、サンプルサイズを大きくすると狭くなる。精度と信頼度のトレードオフ関係を理解しよう。
計算ミスで多いのはとの混同。標準誤差の分母は必ずだ。焦らずに公式を確認してから計算に入ろう。
💡 試験のコツ: 公式の確認→値の代入→計算の順番で落ち着いて解こう!

Přístup ke všem dokumentům
Zlepši své známky
Připoj se k milionům studentů
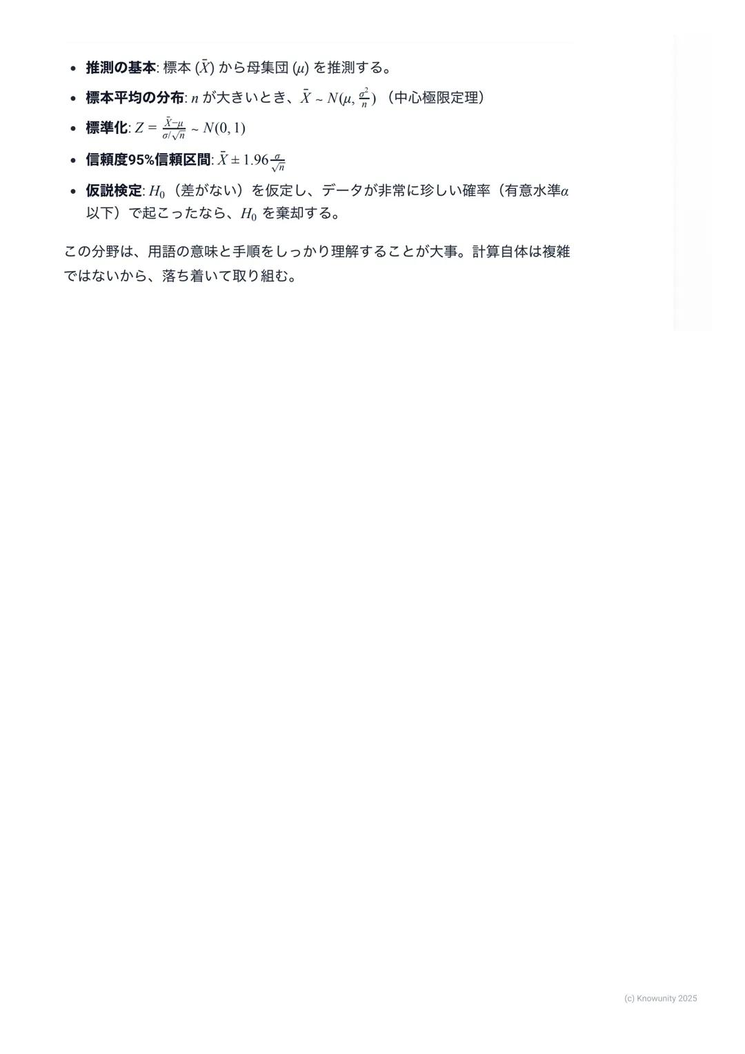
統計的推測の流れは:標本から母集団を推測、中心極限定理で、標準化でとなる。
信頼区間はで母平均の範囲を推定し、仮説検定は(差がない)を仮定して珍しいデータなら棄却する方法だ。
この分野は用語の意味と手順の理解が最重要。計算自体は複雑じゃないから、概念をしっかり押さえて練習すれば必ずできるようになる。統計は現代社会で超重要なスキルだから、しっかりマスターしよう。
💡 最終チェック: 用語の意味→手順の確認→計算練習の順番で完璧!
Náš AI společník je speciálně vytvořen pro potřeby studentů. Na základě milionů obsahových materiálů, které máme na platformě, můžeme studentům poskytovat opravdu smysluplné a relevantní odpovědi. Ale nejde jen o odpovědi, společník je ještě více o provázení studentů jejich každodenními výzvami v učení, s personalizovanými studijními plány, kvízy nebo obsahovými materiály v chatu a 100% personalizací na základě dovedností a vývoje studentů.
Aplikaci si můžete stáhnout z obchodu Google Play a Apple App Store.
Ano, máte bezplatný přístup k obsahu v aplikaci a k našemu společníkovi s umělou inteligencí. Chcete-li odemknout určité funkce aplikace, můžete si zakoupit aplikaci Knowunity Pro.
0
Chytré Nástroje NOVÉ
Přeměň tyto poznámky na: ✓ 50+ Cvičných Otázek ✓ Interaktivní Kartičky ✓ Úplný zkušební test ✓ Osnovy Esejů
App Store
Google Play
Aplikace je velmi jednoduchá na používání a dobře navržená. Zatím jsem našel vše, co jsem hledal, a mohl jsem se z prezentací hodně naučit! Určitě použiju aplikaci na školní úkol! A samozřejmě taky hodně pomáhá jako inspirace.
Stefan S
uživatel iOS
Tahle aplikace je fakt skvělá. Je tam tolik studijních poznámek a pomůcek [...]. Můj problémový předmět je například francouzština a aplikace nabízí tolik možností pomoci. Díky této aplikaci jsem si zlepšil francouzštinu. Doporučil bych ji každému.
Samantha Klich
uživatelka Androidu
Páni, jsem opravdu ohromen. Zkusil jsem aplikaci jen proto, že jsem ji mnohokrát viděl v reklamách, a byl jsem naprosto ohromen. Tato aplikace je TA POMOC, kterou chceš do školy, a především nabízí spoustu věcí, jako jsou cvičení a přehledy faktů, které mi osobně VELMI pomohly.
Anna
uživatelka iOS
Dříve jsem měl problémy s dokončováním úkolů včas, dokud jsem neobjevil Knowunity, který nejen usnadňuje nahrávání mého vlastního obsahu, ale také poskytuje skvělé shrnutí, díky kterým je moje práce rychlejší a efektivnější.
Thomas R
uživatel iOS
Vždy bylo výzvou najít všechny důležité informace pro mé úkoly – od té doby, co používám Knowunity, můžu jednoduše nahrát svůj obsah a těžit ze shrnutí ostatních, což mi hodně pomáhá s organizací.
Lisa M
uživatelka Androidu
Často jsem měl pocit, že nemám dostatečný přehled při učení, ale od té doby, co používám Knowunity, to už neplatí – nahraju svůj obsah a vždy najdu užitečná shrnutí na platformě, což mi učení značně usnadňuje.
David K
uživatel iOS
Ta aplikace je prostě skvělá! Stačí zadat téma do vyhledávání a dostanu odpověď opravdu rychle. Nemusím koukat na 10 YouTube videí, abych něčemu porozuměl, takže šetřím čas. Vřele doporučuji!
Sudenaz Ocak
uživatel Androidu
Ve škole mi matematika vůbec nešla, ale díky této aplikaci se mi teď daří lépe. Jsem moc vděčný, že jste tuhle aplikaci vytvořili.
Greenlight Bonnie
uživatel Androidu
Dřív bylo opravdu těžké shromáždit všechny informace na moje prezentace. Ale od té doby, co používám Knowunity, prostě nahraju svoje poznámky a najdu skvělé souhrny od ostatních – díky tomu je moje studium mnohem efektivnější!
Julia S
uživatelka Androidu
Byl jsem neustále ve stresu kvůli všem studijním materiálům, ale od té doby, co používám Knowunity, nahrávám svoje věci a koukám na super souhrny od ostatních – opravdu mi to pomáhá všechno lépe zvládat a je to mnohem méně stresující.
Marco B
uživatel iOS
TY KVÍZY A KARTIČKY SOU TAK UŽITEČNÝ A MILUJU Knowunity AI. JE TO TAKY DOSLOVA JAKO CHATGPT ALE CHYTŘEJŠÍ!! POMOHLO MI TO I S PROBLÉMY S ŘASENKOU!! A TAKY S MÝMA SKUTEČNÝMA PŘEDMĚTAMA! JASNÝ 😍😁😲🤑💗✨🎀😮
Sarah L
uživatelka Androidu
Dřív jsem trávil hodiny googlováním školních materiálů, ale teď prostě nahraju svoje věci na Knowunity a prohlížím si užitečné souhrny od ostatních – při přípravě na zkoušky se cítím mnohem jistější.
Paul T
uživatel iOS
Aplikace je velmi jednoduchá na používání a dobře navržená. Zatím jsem našel vše, co jsem hledal, a mohl jsem se z prezentací hodně naučit! Určitě použiju aplikaci na školní úkol! A samozřejmě taky hodně pomáhá jako inspirace.
Stefan S
uživatel iOS
Tahle aplikace je fakt skvělá. Je tam tolik studijních poznámek a pomůcek [...]. Můj problémový předmět je například francouzština a aplikace nabízí tolik možností pomoci. Díky této aplikaci jsem si zlepšil francouzštinu. Doporučil bych ji každému.
Samantha Klich
uživatelka Androidu
Páni, jsem opravdu ohromen. Zkusil jsem aplikaci jen proto, že jsem ji mnohokrát viděl v reklamách, a byl jsem naprosto ohromen. Tato aplikace je TA POMOC, kterou chceš do školy, a především nabízí spoustu věcí, jako jsou cvičení a přehledy faktů, které mi osobně VELMI pomohly.
Anna
uživatelka iOS
Dříve jsem měl problémy s dokončováním úkolů včas, dokud jsem neobjevil Knowunity, který nejen usnadňuje nahrávání mého vlastního obsahu, ale také poskytuje skvělé shrnutí, díky kterým je moje práce rychlejší a efektivnější.
Thomas R
uživatel iOS
Vždy bylo výzvou najít všechny důležité informace pro mé úkoly – od té doby, co používám Knowunity, můžu jednoduše nahrát svůj obsah a těžit ze shrnutí ostatních, což mi hodně pomáhá s organizací.
Lisa M
uživatelka Androidu
Často jsem měl pocit, že nemám dostatečný přehled při učení, ale od té doby, co používám Knowunity, to už neplatí – nahraju svůj obsah a vždy najdu užitečná shrnutí na platformě, což mi učení značně usnadňuje.
David K
uživatel iOS
Ta aplikace je prostě skvělá! Stačí zadat téma do vyhledávání a dostanu odpověď opravdu rychle. Nemusím koukat na 10 YouTube videí, abych něčemu porozuměl, takže šetřím čas. Vřele doporučuji!
Sudenaz Ocak
uživatel Androidu
Ve škole mi matematika vůbec nešla, ale díky této aplikaci se mi teď daří lépe. Jsem moc vděčný, že jste tuhle aplikaci vytvořili.
Greenlight Bonnie
uživatel Androidu
Dřív bylo opravdu těžké shromáždit všechny informace na moje prezentace. Ale od té doby, co používám Knowunity, prostě nahraju svoje poznámky a najdu skvělé souhrny od ostatních – díky tomu je moje studium mnohem efektivnější!
Julia S
uživatelka Androidu
Byl jsem neustále ve stresu kvůli všem studijním materiálům, ale od té doby, co používám Knowunity, nahrávám svoje věci a koukám na super souhrny od ostatních – opravdu mi to pomáhá všechno lépe zvládat a je to mnohem méně stresující.
Marco B
uživatel iOS
TY KVÍZY A KARTIČKY SOU TAK UŽITEČNÝ A MILUJU Knowunity AI. JE TO TAKY DOSLOVA JAKO CHATGPT ALE CHYTŘEJŠÍ!! POMOHLO MI TO I S PROBLÉMY S ŘASENKOU!! A TAKY S MÝMA SKUTEČNÝMA PŘEDMĚTAMA! JASNÝ 😍😁😲🤑💗✨🎀😮
Sarah L
uživatelka Androidu
Dřív jsem trávil hodiny googlováním školních materiálů, ale teď prostě nahraju svoje věci na Knowunity a prohlížím si užitečné souhrny od ostatních – při přípravě na zkoušky se cítím mnohem jistější.
Paul T
uživatel iOS